科研进展New Achievements

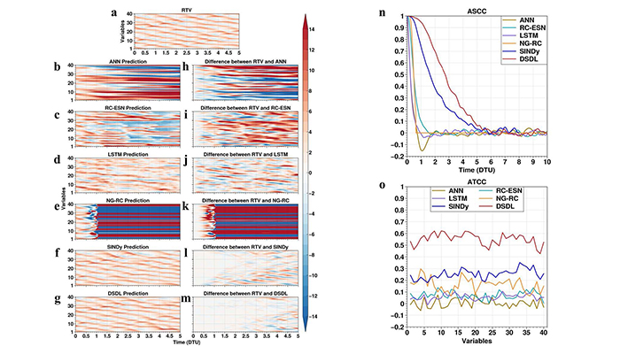
动力系统深度学习模型具有优越的去噪能力
2025-04-30(103)次
近日,物理海洋教育部重点实验室在Machine Learning: Science and Technology(《机器学习:科学与技术》)期刊发表题为“Robust prediction of chaotic systems with random errors using dynamical system deep learning” (《利用动力系统深度学习对具有随机误差的混沌系统进行稳健预测》) 的最新研究成果,该研究建...

远程气候变率调控渔业变动研究取得重要进展
2025-04-18(129)次
近日,物理海洋教育部重点实验室在Geophysical Research Letters期刊发表题为“Variability of autumn tropical Pacific yellowfin tuna tied to the spring North Atlantic Tripole”(《秋季热带太平洋黄鳍金枪鱼变异性受春季北大西洋三极子调控》)的最新研究成果。该工作基于气候和渔业观测数据,评估了春季北大西...

台风尺寸调控台风强化的海气耦合机制
2025-04-11(233)次
近日,物理海洋教育部重点实验室在台风-海洋相互作用研究领域取得新进展,基于全球台风活跃海区的卫星观测海表面温度和再分析资料,揭示了台风尺寸对海表面降温的调制作用与机理,并提出台风尺寸调控台风强化的海气耦合新机制。研究工作以“Effect of Storm Size on Sea Surface Cooling and Tropical Cyclone Intensif...

基于动力系统深度学习方法预测无穷维非线性动力系统
2025-04-09(447)次
近日,物理海洋教育部重点实验室在Machine Learning: Science and Technology(《机器学习:科学与技术》)期刊发表题为“Dynamics-based predictions of infinite-dimensional complex systems using Dynamical System Deep Learning method”(《基于动力系统深度学习方法预测无穷维复杂系统》)的最新成果。该研究表...

太平洋年代际振荡的热带强迫主要由中部型ENSO主导
2025-04-07(153)次
近日,物理海洋教育部重点实验室在Journal of Climate期刊发表题为“Tropical Forcing of the Pacific Decadal Oscillation Tied to Central Pacific ENSO”(《太平洋年代际振荡的热带强迫与中部型ENSO紧密相关》)的最新研究成果,揭示了太平洋年代际振荡的热带强迫部分主要由中部型ENSO主导,而非传统意义上的东部型...