基于动力系统深度学习方法预测无穷维非线性动力系统
近日,物理海洋教育部重点实验室在Machine Learning: Science and Technology(《机器学习:科学与技术》)期刊发表题为“Dynamics-based predictions of infinite-dimensional complex systems using Dynamical System Deep Learning method”(《基于动力系统深度学习方法预测无穷维复杂系统》)的最新成果。该研究表明动力系统深度学习方法(DSDL)方法在预测复杂的无穷维动力系统(IDDS)时展现出显著优势,预测效果显著超越ANN、RC-ESN、LSTM、NG-RC及SINDy等已有机器学习方法。该成果由实验室/海洋与大气学院在读博士生李淏为第一作者,“筑峰人才工程”第一层次李建平教授为通讯作者的研究团队合作完成。
基于已知时间序列数据重构系统动力学特征并进行预测,是各学科领域的一项重要挑战。1980年代,Takens等人提出延迟嵌入定理,推动了基于时间序列对有限维系统预测的相空间重构技术发展。2005年,Robinson将该定理延伸到适用于偏微分方程(PDEs)的嵌入理论。基于Takens定理,李建平团队于2024年提出DSDL理论与方法,在有限维非线性混沌系统预测中取得突破。该方法预测性能显著超越现有的机器学习方法,并能有效提取系统关键变量,为解决“黑匣子”问题提供了一种新的视角。
实际的大气、海洋等系统往往受PDEs控制下的IDDS支配,这类IDDS不仅具有时间混沌特性,还表现出空间混沌特征。此外,尽管Robinson在理论上解决了延迟嵌入定理适用于PDEs的问题,但该定理的逆向映射能否通过DSDL建模实现偏微分方程预测仍是未解之谜。因此,DSDL理论与方法对非线性混沌系统的预测研究不应局限于有限维系统,而需拓展至IDDS领域。
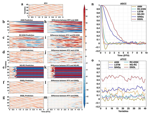
为探究DSDL理论和方法预测PDEs方程的可行性和能力,本研究选取了具有时空分布特征的Lorenz’ 96系统和Kuramoto-Sivashinsky (K-S)偏微分方程系统作为预测对象,将DSDL方法与目前认可度较高的深度学习方法(如:ANN、RC-ESN、LSTM、NG-RC、SINDy等)进行了对比,结果发现,在对Lorenz 96系统和Kuramoto-Sivashinsky(K-S)方程进行预测时,DSDL方法表现优越,预测结果与系统的参考真值(RTV)吻合较好,其中,DSDL方法对K-S方程的有效预测时长可达225个无量纲时间,预测性能远超其他方法(图1和图2),这说明DSDL理论与方法适用于PDEs控制的IDDS,同时能够提取关键变量,并做出良好预测。
此外,对各类混沌系统进行长期预测的统计结果表明,DSDL方法仍具有优势,尤其在概率密度分布的尾部,DSDL方法的预测结果与RTV吻合较好,表明其具有一定的预测极端事件的能力。同时,DSDL方法在预测随外部强迫和变量数目更改(即混沌属性变化)的Lorenz’ 96系统时,表现出随系统混沌属性降低,预测效果增强的情况,这表明DSDL方法的预测符合混沌动力学理论,具有数理理论的支撑。
上述研究突出了DSDL方法在无穷维非线性混沌动力系统预测方面的适用性和显著优势性,为未来实现在大气、海洋等现实世界PDEs系统的DSDL建模预测提供了坚实的理论基础和技术支撑,也为解决这类复杂系统的预测难题开辟了新的路径。该工作得到了国家重点研发计划项目、国家自然科学基金基础科学中心项目和崂山实验室科技创新项目等共同资助。

图1:DSDL方法与其他深度学习方法对Lorenz’96系统预测效果的比较

图2:DSDL方法与其他深度学习方法对Kuramoto-Sivashinsky方程预测效果的比较
文章引用:
LI H., J. -P. Li*, Z. -X. Wu, M. -Y. Wang, G. -C. Liu, R. -P. Sun, R. -Z. Li, N. Wang, H. -B. Song and S. -X. Zhen, 2025: Dynamics-based Predictions of Infinite-Dimensional Complex Systems using Dynamical System Deep Learning method. Machine Learning: Science and Technology, online, https://doi.org/10.1088/2632-2153/adc53b.