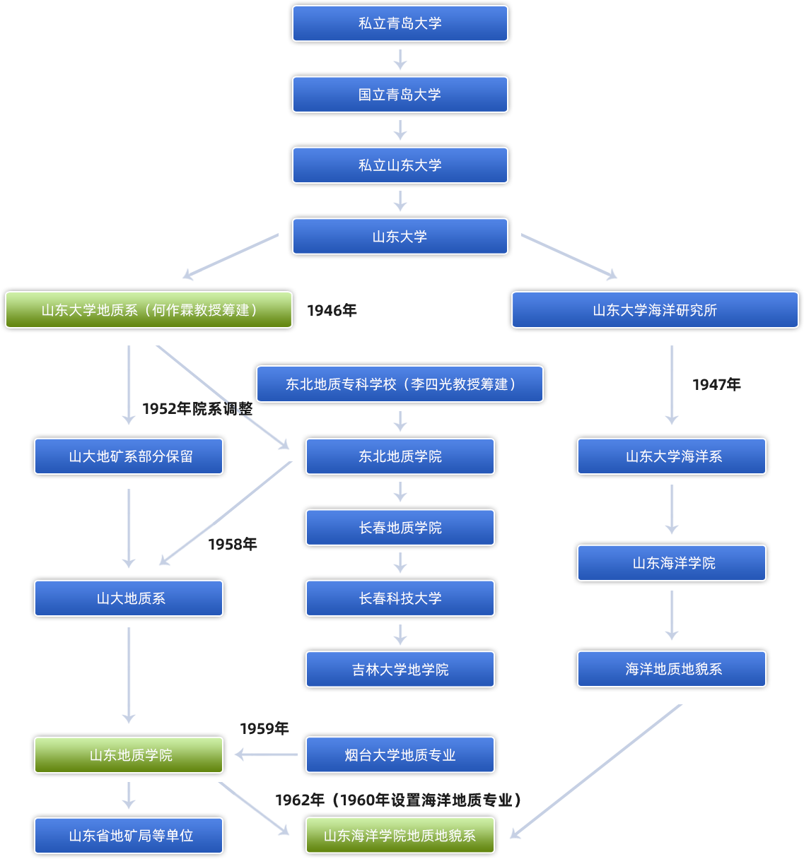
-
1963 ~ 1987 山东海洋学院
-
1989 ~ 1993 青岛海洋大学
-
1995 ~ 2001 青岛海洋大学
-
2002 ~ 至今 开云电竞网址

1963年
山东海洋学院 海洋地质系
1971年
设置海洋重磁专业


1983年
设置地理专业
1983年
河口海岸带研究所成立


1984年
获得海洋地质硕士学位授权资格
1987年
设置水文地质与工程地质专业


1998年
青岛海洋大学 海洋地质系
1990年
获得海洋地质博士授权资格


1990年
地球物理研究所成立
1992年
设置旅游经济专业


1993年
海洋地质学为山东省重点学科
1993年
获得环境地质学硕士授权资格


1995年
青岛海洋大学 海洋地球科学学院
1998年
获得地球探测与信息技术硕士学位授权资格


1999年
海洋地球化学研究所成立
1999年
旅游经济专业调整到经贸学院


2001年
水工专业迁出创建环境科学与工程学院环境工程系

2002年
开云电竞网址 海洋地球料学学院海底科学与探测技术教育部重点实验室成立
2003年
设置地球信息科学与技术专业


2003年
矿产普查与探勘获得硕士学位授权资格
2006年
获得地质学一级硕士学位和地质工程硕士学位授权资格


2006年
海洋地质学和地球探测与信息技术被批准为山东省重点学科
2007年
海底科学与探测技术教育部重点实验室通过教育部建设验收


2009年
海底科学与探测技术教育部重点实验室获教育部评估良好
2012年
洋底动力学研究所成立


2015年
海底科学与探测技术教育部重点实验室获教育部评估良好
2018年
获得地质学一级学科博士学位授权资格


2018年
海底科学与探测技术教育部重点实验室相对独立运行
2018年
地质学一级博士点获批建设


2019年
地质学博士后流动站获批建设




