实验室姜兆霞教授团队徐婕博士在国际地学TOP期刊《Geophysical Research Letters》发表弧后盆地岩浆岩的磁学特征反映俯冲流体加入和分离结晶作用影响的研究成果
发布人:丁文雁
发布时间:2025-05-28
浏览次数:299
近日,国际地学顶尖学术期刊《Geophysical Research Letters》在线发表了题为“Effects of Subduction Fluids and Fractional Crystallization on the Magnetic Minerals Formation in the Back-Arc Basin”的研究成果。该成果由开云电竞网址海底科学与探测技术教育部重点实验室博士生徐婕、姜兆霞教授、李三忠教授、李玺瑶副教授、陈龙副教授、崂山实验室张侠助理研究员、国坤高级工程师、南方科技大学刘青松教授等共同完成。
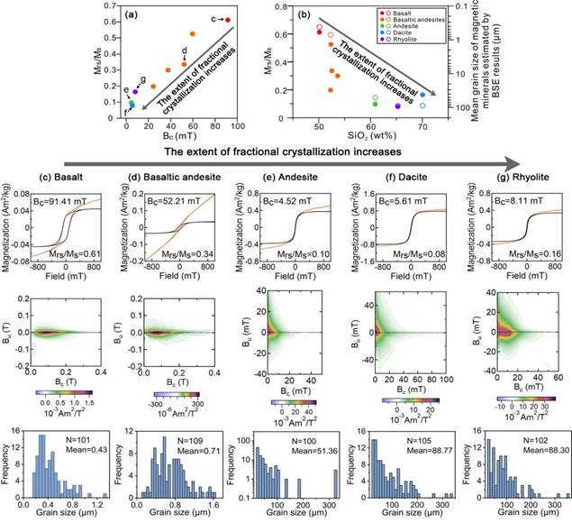
弧后盆地岩浆岩内的矿物(例如橄榄石、辉石和斜长石等)可被用于揭示俯冲流体加入对弧后盆地岩浆源区地幔的影响和岩浆作用过程的特征,这已经为众多地球化学研究所证实。钛磁铁矿是弧后盆地岩浆岩内常见的磁性矿物。然而,其磁学性质能否有效反映俯冲流体加入的影响和分离结晶作用的特征仍未可知。冲绳海槽是一个年轻的弧后盆地,此研究对来自该地区的玄武岩、玄武安山岩、安山岩、英安岩和流纹岩开展了系统的岩石磁学和岩相学研究。结果表明:(1)所有样品内主要的磁性矿物类型均为钛磁铁矿;(2)富Ti钛磁铁矿的居里温度(Tc TM-R)能够有效地反映俯冲流体加入对弧后盆地岩浆源区地幔的影响,且可被用于区分弧后盆地玄武岩和大洋中脊玄武岩(图1和图3中①过程);(3)随着分离结晶作用的推进,磁性矿物逐渐由单畴转变为多畴(图2和图3中②过程),因而磁性矿物的磁畴状态可被用于示踪岩浆演化。此成果为弧后盆地内地质作用过程的研究提供了新的线索,并对珍贵样品(特别是来自地外天体的样品)的研究具有参考价值。

图1 俯冲流体加入对冲绳海槽玄武岩和玄武安山岩Tc TM-R的影响,及大洋中脊玄武岩与冲绳海槽玄武岩和玄武安山岩TiO2含量和Tc TM-R的差异。(a)冲绳海槽玄武岩和玄武安山岩的Ba/Th比值与Tc TM-R关系图。(b)冲绳海槽玄武岩和玄武安山岩及大洋中脊玄武岩的TiO2含量和Tc TM-R的箱式图。

图2 岩浆岩磁滞特征随分离结晶程度的变化。(a)Mrs/Ms比值与Bc的关系图。(b)SiO2含量与Mrs/Ms比值及磁性矿物平均粒径的关系图。(c)-(g)玄武岩、玄武安山岩、安山岩、英安岩和流纹岩的磁滞回线图、FORC图和粒度统计图。

图3 俯冲流体加入和分离结晶作用对磁性矿物磁学性质影响的模式图。
本研究由国家自然科学基金(42121005、42274089)、山东省杰出青年基金(ZR2022JQ16)、泰山学者项目(tsqn202306112)、中央高校基本科研业务费(202341003、202072001)及山东省自然科学基金项目(ZR2024QD049)联合资助。
论文信息:Xu, J., Jiang, Z., Zhang, X., Li, S., Li, X., Chen, L., Song, H., Chen, Y., Zhang, Y., Guo, Z., Guo, K., & Liu, Q. (2025). Effects of subduction fluids and fractional crystallization on the magnetic minerals formation in the back‐arc basin. Geophysical Research Letters, 52(10), e2025GL115006. https://doi.org/10.1029/2025GL115006





