开云电竞网址全日制本科生大学外语修读说明
2022修订版
一、课程定位
大学外语教育是我国高等教育的重要组成部分,对于促进大学生知识、能力和综合素质的协调发展具有重要意义。大学英语作为大学外语教育最主要的内容,是大多数非英语专业学生在本科教育阶段必修的公共基础课程,在人才培养方面具有不可替代的重要作用。
根据《教育部大学英语教学指南(2020版)》,大学英语课程是高等学校人文教育的一部分,兼有工具性和人文性双重性质。
就工具性而言,大学英语课程是基础教育阶段英语教学的提升和拓展,主要目的是在高中英语教学的基础上进一步提高学生英语听、说、读、写、译的能力。大学英语的工具性也体现在专门用途英语上,学生可以通过学习与专业或未来工作有关的学术英语或职业英语,获得在学术或职业领域进行交流的相关能力。
就人文性而言,大学英语课程的重要任务之一是进行跨文化教育。语言是文化的载体,同时也是文化的组成部分,学生学习和掌握英语这一交流工具,除了学习、交流先进的科学技术或专业信息之外,还要了解国外的社会与文化,增进对不同文化的理解,培养跨文化交际能力。人文性的核心是以人为本,弘扬人的价值,注重人的综合素质培养和全面发展,社会主义核心价值观应有机融入大学英语教学内容。因此,要充分挖掘大学英语课程丰富的人文内涵,实现工具性和人文性的有机统一。
二、教学目标
大学外语的教学目标是培养学生的外语应用能力,增强跨文化交际意识和交际能力,同时发展自主学习能力,提高综合文化素养,使他们在学习、生活、社会交往和未来工作中能够有效地使用外语,满足国家、社会、学校和个人发展的需要。
三、课程设置及修读要求
根据《教育部大学英语教学指南(2020版)》文件精神和学校办学实际,我校大学外语教学目标分为三个层次。
基础层次:面向基础教学中心音乐表演专业和运动训练专业,相关专业民族班学生开设大学基础英语系列课程。
提高层次:面向其他非英语专业学生开设大学英语系列课程。
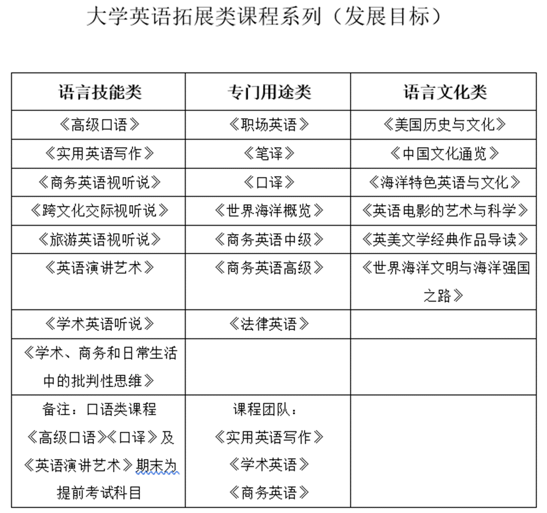
发展层次:面向修读完“大学英语Ⅲ”的非英语专业学生开设大学外语拓展类课程。
(一)大学基础英语系列
基础教学中心音乐表演专业和运动训练专业,相关专业民族班学生须顺序修读“大学基础英语”Ⅰ、Ⅱ、Ⅲ、Ⅳ,各2学分,共计8学分。
(二)大学英语系列
根据新生入校后参加的大学英语分级考试成绩,确定大学英语Ⅰ级起点和Ⅲ级起点学生名单,不同起点修读要求如下:
1. 大学英语Ⅰ级起点的学生须顺序修读“大学英语”Ⅰ、Ⅱ、Ⅲ、Ⅳ及一门大学英语拓展类课程,各2学分,共计10学分;
2. 大学英语Ⅲ级起点的学生须顺序修读“大学英语”Ⅲ、Ⅳ及三门大学外语拓展类课程,各2学分,共计10学分。学生除可以选择修读三门大学英语拓展类课程外,也可选择修读大学多语种课程中同一语种的两个级别(“大学俄语”I-Ⅱ级、“大学西班牙语”I-Ⅱ级、“大学德语”I-Ⅱ级、“大学法语”I-Ⅱ级、“大学日语”I-Ⅱ级、“大学韩国语”I-Ⅱ级)及一门大学英语拓展类课程。
(三)大学外语拓展类课程
大学外语拓展类课程以“大学英语Ⅲ”为先修,力求通过多元的课程设置,帮助学生提高外语应用能力,较好地掌握通用学术英语、职业英语知识,培养学生使用英语进行专业交流、从事工作的能力;同时,帮助学生了解国外的社会与文化,增进对不同文化的理解、对中外文化异同的意识,培养跨文化交际能力,力求实现工具性和人文性的有机统一。
附件:1.大学外语课程设置一览图
2.大学外语课程替代说明
3.民族预科生进入本科阶段大学外语课程学分认定说明
4. 高考外语统考为非英语语种的学生选课及学分认定说明
外国语学院大学外语教学部
2022年8月26日
附件1
大学外语课程设置一览图



附件2
大学外语课程替代说明
为便于管理,并保证大学外语学习的连续性和有效性,特就大学外语课程替代做如下规定:
一、大学外语类课程不同语种单门课程之间不能替代;
二、“大学基础英语”Ⅰ、Ⅱ、Ⅲ、Ⅳ,“大学英语”Ⅰ、Ⅱ、Ⅲ、Ⅳ,及大学外语拓展类单门课程之间不能替代;
三、大学外语拓展类课程可由行远书院开设的三门全英文授课课程《世界文明史》《全球化与人类社会》《历史文化经典:西方史学经典阅读》替代。
附件3
民族预科生进入本科阶段大学外语课程学分认定说明
民族预科班学生进入本科阶段后,在预科期间修读大学外语类课程取得的学分,可根据有关规定申请计入本科阶段大学外语课程学分,具体如下:
一、进入到相关专业民族班(培养方案要求“大学基础英语系列”)的学生
1.预科阶段修读通过的“大学基础英语Ⅰ”和“大学基础英语Ⅱ”,可认定为本科阶段相应课程学分;
2.预科阶段修读通过的“大学英语Ⅰ”和“大学英语Ⅱ”,可在本科阶段申请替代为“大学基础英语Ⅰ”和“大学基础英语Ⅱ”,认定为相应课程学分;
3.预科阶段修读通过“大学俄语1”和“大学俄语2”的同学,在本科阶段可继续修读完成“大学俄语3”和“大学俄语4”,4门大学俄语课程整体替代“大学基础英语系列”。
二、进入其他专业(培养方案要求“大学英语系列”)的学生
预科阶段修读通过的“大学英语Ⅰ”和“大学英语Ⅱ”,可认定为本科阶段相应课程学分。
附件4
高考外语统考为非英语语种的学生选课及学分认定说明
高考外语统考为非英语语种的学生,可选择以下任意一种方案修读相应课程取得学分后,整体替代大学外语课程要求:
一、若修读与其高考外语统考相同的语种,需修读该语种专业开设的专业课程共计10学分,其中至少8学分须通过修读基础类课程或听、说、读、写两个及以上类型的课程获得,课程难度须与该语种高考外语统考难度有递增关系,课程课时和学分按照实际课时和学分认定;
二、若修读与其高考外语统考不同的语种,可选择修读某一语种专业开设的专业课程或英语专业开设的“第二外语”系列课程共计10学分。若修读某一语种专业开设的专业课程,需从该语种零起点修读,并且至少8学分须通过修读基础类课程或涵盖听、说、读、写两个及以上类型的课程获得。课程课时和学分按照实际课时和学分认定;
三、有一定英语基础的学生,可选择顺序修读完“大学基础英语”Ⅰ、Ⅱ、Ⅲ、Ⅳ级后,再修读一门“大学英语”课程或大学英语拓展课程,共计10个学分。
该要求自2020级开始执行。