各省、自治区、直辖市党委教育工作部门、教育厅(教委),新疆生产建设兵团教育局,部属各高等学校党委、部省合建各高等学校党委,部内各司局、各直属单位,驻部纪检监察组:
《关于贯彻落实〈2018—2022年全国干部教育培训规划〉的实施意见》已经教育部党组会审议通过,现印发你们,请结合实际认真贯彻落实。
中共教育部党组
2019年4月17日
关于贯彻落实《2018—2022年全国干部教育培训规划》的实施意见
为贯彻落实全国教育大会精神和全国组织工作会议精神,建设忠诚干净担当的高素质教育系统干部队伍,不断推进新时代教育改革发展,根据《2018—2022年全国干部教育培训规划》(以下简称《规划》)要求,结合教育实际,现就做好今后一个时期教育系统干部教育培训工作提出以下实施意见。
一、明确总体要求
(一)深刻认识做好新时代干部教育培训工作的重大意义。做好新时代干部教育培训工作,是建设高素质教育系统干部队伍、全面增强干部干事创业本领的迫切需要,是加快推进教育现代化、建设教育强国、办好人民满意的教育的迫切需要。教育系统要以习近平新时代中国特色社会主义思想为指导,按照新时代党的建设总要求,认真贯彻落实新时代党的组织路线,充分认识干部教育培训对党和国家事业发展、干部健康成长的极端重要性,着力提高培训的时代性、针对性、有效性,高质量教育培训干部,高水平服务教育事业改革发展。
(二)全面把握干部教育培训工作的目标任务。始终坚持把习近平新时代中国特色社会主义思想作为中心内容,持续加强理论武装和党性教育,不断提高教育系统广大干部的政治理论素养和党性修养。大力开展专业化能力培训,促进教育系统广大干部落实新时代教育改革发展战略部署的专业本领进一步增强,履职尽责的基本知识体系和知识结构不断完善,落实立德树人根本任务、培养德智体美劳全面发展的社会主义建设者和接班人的思想自觉和行动自觉更加坚定。积极推进教育系统干部培训体系改革,使培训理念更加先进,内容体系更加科学,组织架构更加健全,协作机制更加顺畅,领导有力、多级联动、开放共享的新时代教育系统干部培训格局基本形成。
(三)严格落实各级各类干部教育培训学时要求。地方各级党委教育工作部门和教育行政部门(以下简称教育部门)中的厅局级、县处级干部5年内参加党校(行政学院)、干部学院以及干部教育培训管理部门认可的其他培训机构累计3个月或者550学时以上的培训,科级及以下干部每年参加培训累计不少于12天或者90学时。普通高等学校干部培训学时参照党政干部的要求执行。中小学校领导人员5年内累计参加不少于360学时的培训,新任中小学校领导人员在任职前必须参加不少于300学时的任职资格培训。各类干部每年网络培训学时数不低于50学时。每年应达到的调训率、参训率、人均脱产培训学时数等要求及核算方法,按照《规划》相关指标执行。确因特殊情况在提任前未达到干部培训有关规定要求的,应在提任后一年内完成培训。
二、突出重点内容
(一)全面开展习近平新时代中国特色社会主义思想教育培训。把学习贯彻习近平新时代中国特色社会主义思想作为教育系统各级各类干部培训的首要任务,不分心、不走神、不偏离,使之系统权威进教材、生动有效进课堂、刻骨铭心进头脑。要做到制定规划时重点部署、设计项目时重点安排、配置资源时重点保障。要坚持读原著学原文悟原理,既全面学、系统学,又分专题、分领域深入学,深刻把握这一重要思想的深邃理论源泉、深厚文化底蕴、丰富实践基础,深刻把握“八个明确”“十四个坚持”的科学体系和丰富内涵,深刻把握贯穿其中的马克思主义立场观点方法。要坚持理论联系实际,把自己摆进去、把思想摆进去、把工作摆进去。要结合推进“两学一做”学习教育常态化制度化和开展“不忘初心、牢记使命”主题教育,经常学、长期学、跟进学,教育引导广大干部牢固树立“四个意识”,坚定“四个自信”,坚决做到“两个维护”,自觉在思想上政治上行动上同以习近平同志为核心的党中央保持高度一致。
(二)扎实开展党性教育。在大力加强党的基本理论教育的基础上,加强政治训练,教育引导广大干部提升政治站位、把握政治要求、提高政治能力。强化党章、党规党纪学习教育,加强党的宗旨和作风教育,开展党内政治文化教育、廉政教育、党史国史教育、党的优良传统教育、政德教育、社会主义核心价值观教育,帮助干部筑牢信仰之基、从政之基、廉政之基,保持斗争精神,增强斗争本领,激发干部新时代新担当新作为。
(三)深入开展全国教育大会精神培训。把学习贯彻习近平总书记关于教育的重要论述和全国教育大会精神作为当前和今后一个时期教育系统干部培训的重要内容贯穿各方面各环节。深刻领会习近平总书记关于教育的重要论述的科学内涵和精神实质,牢牢把握教育改革发展的“九个坚持”。坚持问题导向,紧密结合全国教育大会对做好新时代教育工作作出的重大部署,聚焦中央关心、百姓关切、社会关注的教育热点难点问题,及时组织各类专题培训,使教育系统广大干部切实把思想和行动统一到全国教育大会精神上来,努力写好新时代教育改革发展的“奋进之笔”。
(四)精准开展专业化能力培训和知识培训。引导和帮助干部丰富专业知识、提升专业能力、锤炼专业作风、培育专业精神,着力增强干部适应新时代教育改革发展要求的本领能力。加强党的教育方针、教育政策法规、现代教育理论、现代管理理论、业务知识技能、科学人文素养以及脱贫攻坚、乡村振兴等国家重大战略方面的岗位专业培训。发挥高校学科专业优势和网络培训优势,开展专题研修,鼓励在职自学,加强与履行岗位职责密切相关的基础性知识和新知识新技能学习。
三、落实分类培训
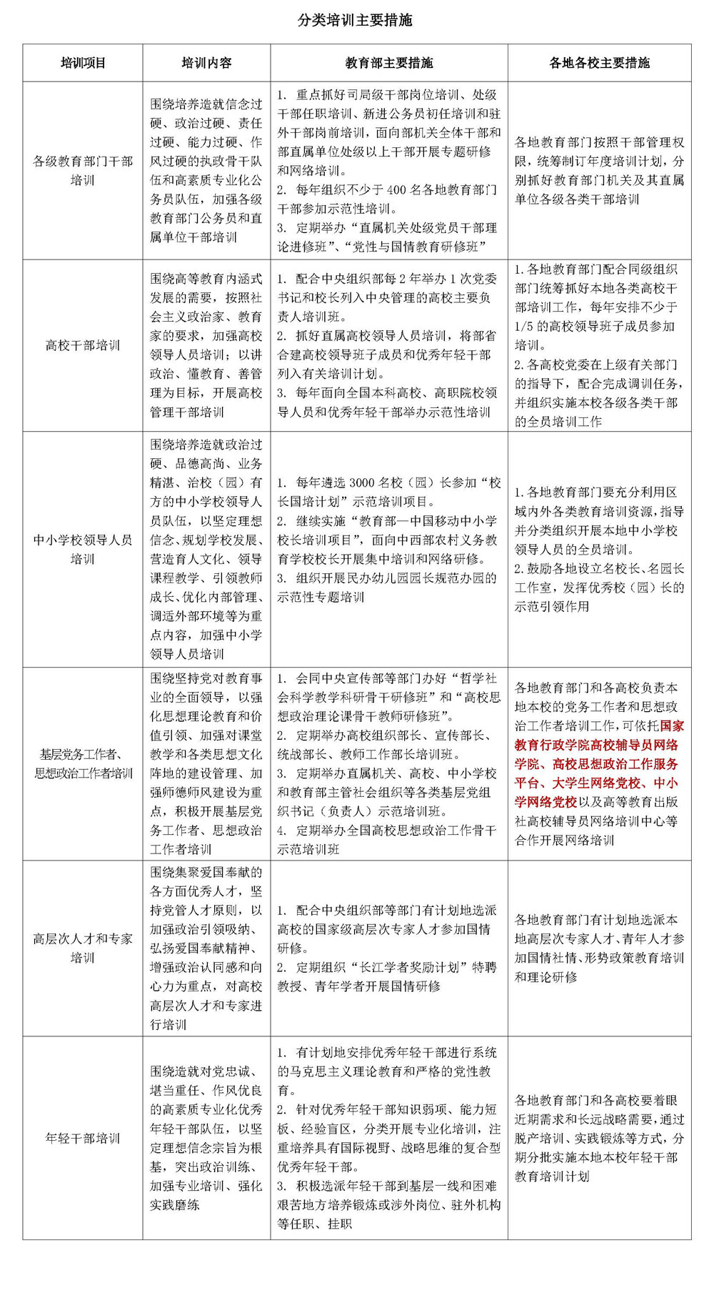
按照分级管理、分类实施的原则,教育部负责规划、指导全国教育系统干部培训工作,组织开展教育部直属系统干部培训、教育系统部分关键岗位干部的示范性业务培训,围绕教育改革发展重点工作开展专题培训。各地教育部门、各高校安排干部分期分批参加培训,配合完成调训任务,指导或组织开展全员培训。(具体措施见附件)
(一)各级教育部门干部培训。围绕培养造就信念过硬、政治过硬、责任过硬、能力过硬、作风过硬的执政骨干队伍和高素质专业化公务员队伍,加强各级教育部门公务员和直属单位干部培训。
(二)高校干部培训。围绕高等教育内涵式发展的需要,按照社会主义政治家、教育家的要求,加强高校领导人员培训;以讲政治、懂教育、善管理为目标,开展高校管理干部培训。
(三)中小学校领导人员培训。围绕培养造就政治过硬、品德高尚、业务精湛、治校(园)有方的中小学校领导人员队伍,以坚定理想信念、规划学校发展、营造育人文化、领导课程教学、引领教师成长、优化内部管理、调适外部环境等为重点内容,加强中小学领导人员培训。
(四)基层党务工作者、思想政治工作者培训。围绕坚持党对教育事业的全面领导,以强化思想理论教育和价值引领、加强对课堂教学和各类思想文化阵地的建设管理、加强师德师风建设为重点,积极开展基层党务工作者、思想政治工作者培训。
(五)高层次人才和专家培训。围绕集聚爱国奉献的各方面优秀人才,坚持党管人才原则,以加强政治引领吸纳、弘扬爱国奉献精神、增强政治认同感和向心力为重点,对高校高层次人才和专家进行培训。
(六)年轻干部培训。围绕造就对党忠诚、堪当重任、作风优良的高素质专业化优秀年轻干部队伍,以坚定理想信念宗旨为根基,突出政治训练、加强专业培训、强化实践磨练。
各级教育部门围绕服务脱贫攻坚大局,在培训项目、调训名额等方面,加大对革命老区、民族地区、边疆地区、贫困地区教育系统干部培训支持力度,推动优质培训资源向贫困地区延伸倾斜。继续深入实施东部地区和中西部地区教育系统干部培训对口支持项目。
四、提升培训质量
(一)按需设计培训项目。牢固树立按需培训的项目设计理念,突出组织需求和岗位需求,把需求调研贯穿训前、训中、训后全过程。健全完善教育系统干部培训主管部门、培训主办单位与培训机构之间的信息沟通和协调会商机制,完善培训计划与项目设计论证制度,精准把握培训需求,共同研究制定实施干部培训培养计划。
(二)创新培训方式方法。根据培训目标要求和项目特点,在坚持系统培训、专题培训基础上,创新分段培训、异地培训、合作培训、跟岗研修等培训组织方式。推广并规范研讨式、案例式、模拟式、体验式、辩论式等互动式教学方法的运用,干部培训机构主体班次运用互动式教学方法的课程比重不低于30%。推行线上线下相结合的培训模式,积极探索网络培训有效方式,迭代开发移动学习平台,提升在线学习的互动性、体验性、选择性和实效性,加强对干部在线学习效果的综合评估。
(三)加强培训课程教材建设。编发《习近平总书记关于教育的重要论述摘编》,编好审好用好《习近平总书记教育重要论述讲义》。及时将教育改革发展最新政策、经验转化为培训内容,加强现场教学和案例教学等实践性课程资源的开发,建立高水平的现场教学基地和教育管理案例库。加快建设在线学习精品课程库,开发适应网络培训、移动学习的微课程。探索研制教育系统干部分类培训大纲。
(四)严格学风教风管理。大力弘扬理论联系实际的马克思主义学风,坚持学以致用、用以促学、知行合一。注重发挥学员党支部和班委会作用,强化学员自我管理,列出自学书目,适当安排教师导读,注重教学相长,学学相长。建立健全学员考核评价制度,加强理论教育和党性教育成效考核。严格教师管理,严肃讲坛纪律,加强对课程、教材等的审核把关,决不允许传播违反党的理论和路线方针政策、违反党中央决定的错误言论,决不允许干部讲坛成为不良思想传播的平台。定期开展学风督查与教学督导。
(五)加强培训质量评估。参照《规划》提出的质量评估指标体系,健全干部教育培训管理部门、项目委托单位、参训学员和培训机构等共同参与的评估机制,全面推进教育系统干部培训机构办学质量、项目质量、课程质量评估。2020年前完成对教育部的行政学院、培训中心、研修中心等干部培训机构办学质量评估工作,2022年前各省级教育部门对本地教育干部培训机构评估一遍。
五、强化保障措施
(一)健全培训机构体系。完善教育系统各级干部培训机构设置,保证基础设施和办学条件。重点建设国家教育行政学院,充分发挥教育系统各类国家级培训机构的示范引领作用。利用全国干部教育培训高校基地学科专业优势,加强教育系统干部专业化能力培训和知识培训。省级教育部门结合本地实际,稳妥推进干部教育培训机构优化整合,保证教育系统干部培训需要。有关高校党委党校切实加强对本校党员干部培训。加强中国教育干部网络学院及其分院的标准化建设,统筹整合网络培训资源,建设兼容、开放、共享、规范的全国教育干部网络培训体系。
(二)共建培训协作机制。由国家教育行政学院牵头,各省级教育部门及所属干部培训机构,教育部中学校长、小学校长、幼儿园园长培训中心以及全国干部教育培训高校基地、有关高校党委党校等多方主体参与,加快共建教育系统干部培训协作机制。充分利用“全国教育干部培训协作平台”,及时公开、发布各级组织人事部门培训需求以及各级干部培训机构优质培训资源等信息,合作开展培训项目,加强培训研究交流,推动教育系统干部培训组织体系数据互联互通、资源共建共享、供需有效对接。
(三)加强培训人才队伍建设。教育系统干部培训机构要鼓励专职培训管理人员和教师通过多种方式,提升教育理论与实践素养、职业道德修养和培训教学专业化水平。分级开展专职队伍培训,到2022年将教育系统干部培训管理者和骨干教师轮训1遍。探索建立符合干部培训特点的培训管理队伍和师资队伍考核评价体系、职称评定和岗位聘任办法。广泛发掘一批思想政治素质过硬、实践经验丰富、理论水平较高的现职领导干部、退休干部、专家学者、教育一线干部担任兼职教师。建立健全领导干部上讲台制度,干部培训机构主体班次中,领导干部讲课课时不低于总课时的20%。加强对干部培训重大理论和现实问题的研究,推动有条件的高校和干部培训机构探索设立干部教育学二级学科。建立健全教育系统干部培训工作专家委员会,强化干部培训专业指导。
(四)保障培训经费投入。各级教育部门要将教育系统干部培训经费列入年度财政预算保证工作需要,可使用留存的党费组织培训基层党员干部。加大教育系统干部培训研发经费投入,立项资助建设一批高水平的现场教学基地、教学管理案例库和精品课程、教材等。加强培训经费管理,厉行节约、勤俭办学、专款专用,提高使用效益。
(五)完善培训信息管理系统。推行干部培训学分登记管理,2020年前在教育部机关干部学分制管理系统的基础上,依托“全国教育干部培训协作平台”,面向教育部直属系统建立分类管理的干部培训电子档案信息系统,2022年前探索面向教育系统延伸覆盖,注重利用大数据等现代信息技术手段,服务培训精准管理,及时掌握干部参训情况,不断提高培训的统筹性、计划性。
六、加强组织领导
各级教育部门要认真落实党建主体责任,把干部教育培训工作纳入党的建设整体部署和工作规划,加强领导,统筹安排,避免多头培训、重复培训、长期不训等问题。建立健全各级教育部门干部教育培训工作领导小组或干部教育培训联席会议机制,定期研究干部教育培训工作,明确干部培训牵头部门和各类干部培训分管部门,加强协调指导。各级教育部门主要负责同志要切实履行职责,及时研究解决干部教育培训工作中的困难和问题。
各省级教育部门、教育部直属高校及直属单位于2019年7月底前将实施方案报送教育部人事司。教育部对本实施意见的落实情况进行督促检查,开展中期和5年总结评估工作,确保各项培训任务的落实。
附件

【关闭】

