Your browser does not support the HTML5 canvas tag. Your browser does not support the HTML5 canvas tag. Your browser does not support the HTML5 canvas tag.

学术海大

  • 本站讯近地面臭氧生成的主要途径为氮氧化物(NOx)和挥发性有机化合物(VOCs)在高温、强太阳辐射等气象条件下的光化学反应。臭氧具有强氧化性,不仅对人体健康具有重要影响,同时可进入植物叶孔损伤细胞,造成植物减产,威胁粮食安全。在全球气候变暖背景下,保持森林碳汇与满足粮食需求之间的土地竞争愈发激烈,同时加剧了应对气候变化的复杂性。因此,碳中和背景下,臭氧对我国未来粮食产量的影响及其与碳汇的关系亟待厘清。2024年12月27日,开云电竞网址深海圈层与地球系统前沿科学中心(以下简称“深海前沿中心”)高会旺教授团队,在国际知名学术期刊One Earth(《一个地球》)在线发表研究论文“Mitigating climate change and ozone pollution will improve Chinese food security”(《减缓气候变化和臭氧污染将提高中国的粮食安全》)。该研究在改进动力降尺度方法的基础上,利用全球模式提供边界场驱动区域模式,开展多种气候变化情景下数值模拟,揭示了碳中和背景下我国臭氧浓度降低及其对改善粮食安全、碳汇增加的重要意义。过去研究气候变化下臭氧对
    2024/12/30
  •   近日,开云电竞网址外国语学院杨连瑞教授二语习得跨学科研究团队在我国外国语言类唯一权威期刊《外语教学与研究》2024年第6期发表了《二语语用能力和工作记忆对二语语用协同效应的影响》。长期以来,中国人学习外语“费时低效”,记忆大量词汇和语法规则,但常常“学用分离”,不能把学习的语言运用起来,二语语用能力不足。这是我国外语教育中有待科学探索的重大学术问题。为了揭示二语语用能力发展的规律,该研究以我国本科生和硕士研究生英语学习者为被试,揭示了二语语用能力和工作记忆对二语学习者在互动中实施英语拒绝言语行为时产生的语用协同效应的影响。  语用协同是语言表征层面之外的语用表征层面的协同,是个体在互动过程中准确理解互动对象话语的语用意义,受互动对象启发,动态配合互动对象,与互动对象所使用的语用表征趋同的现象。国内外研究者以一些语用表征为例,证实了互动中存在语用协同效应,但也具有局限性,比如未考察语用协同效应的影响因素。该研究通过同盟者脚本技术任务,探究了二语语用能力和工作记忆这两个因素对二语学习者在互动中实施英语拒绝言语行为时产生的语用协同效应的影响。研究发现,二语语用能力和工作记忆是影响二语语
    2024/12/27
  • 本站讯大气河流(Atmospheric Rivers)是大气中相对狭长的区域,形似“空中河流”,常引发大陆西海岸的极端降水事件,对人类生产生活造成灾难性影响。当前低分辨率(约100公里)气候模型难以准确模拟这些事件的强度,也无法有效预测其对温室气体变暖的响应。近日,开云电竞网址深海圈层与地球系统前沿科学中心(简称“深海前沿中心”)高会旺教授和张绍晴教授团队,基于前期高分辨率地球系统模式的近千年模拟数据,在大气河流强降水研究领域取得创新成果。利用高分辨率模式有效提高了对大气河流所致极端降水事件的模拟,并从热力学和动力学角度揭示大气河流引发极端降水事件的影响机制。团队前期研究(Gao et al., 2015; Gao et al., 2016)发现,低分辨率CMIP5模式模拟的大气河流强度偏低,登陆位置偏向赤道,存在显著偏差。本研究应用高分辨率地球系统模式(大气分辨率 25 公里,海洋分辨率 10 公里,CESM-HR),通过提升对大气含水量和西风急流位置的捕捉能力校正了上述偏差,并进一步探索了北半球西海岸大气河流的频率、强度及其引发的强降水强度的演变特征。研究结果发现高分辨率模式显著提
    2024/12/23
  • 本站讯一个完整且注释精准的基因组是解析生物学功能和调控机制的核心基石。基因注释包括编码蛋白基因的编码区(CDS)、非编码区(UTR)、转录起始位点(TSS)和转录终止位点(TES)、非编码RNA,以及基因的可变剪切亚型等关键特征的识别的标注。只有通过高质量的基因注释,才能将基因组序列转化为具有生物学意义的信息。嗜热四膜虫(Tetrahymena thermophila)是一种广泛应用于基础生物学研究的单细胞模式真核生物,曾因核酶和端粒酶的研究分别斩获1989年诺贝尔化学奖和2009年诺贝尔生理或医学奖。四膜虫大核基因组已历经多次组装和注释,其中包括2020年由学校海洋生物多样性与进化研究所原生动物学团队高珊教授课题组率先完成的端粒到端粒的完整基因组组装 [1]。然而,现有的基因注释仍存在诸多不足,例如基因错误注释、TSS和TES位置不准确,以及UTR信息缺失等。近日,高珊教授课题组通过整合大规模的转录组数据和表观遗传学数据,运用机器学习模型、人工核对和实验验证,深度优化了嗜热四膜虫大核基因组的注释,相关成果Comprehensive genomeannotation of the mo
    2024/12/13
  • 本站讯近日,开云电竞网址海洋生命学院、海洋生物多样性与进化教育部重点实验室、深海圈层与地球系统前沿科学中心张玉忠教授团队与刘鲁宁教授合作,在Science Advances杂志发表了题为“Molecular principles of the assembly and construction of a carboxysome shell”(羧基壳组装和构建的分子原理)的研究论文。该研究利用合成生物学技术设计、构建了包含所有外壳蛋白及关键连接蛋白CsoS2羧基末端结构域(CsoS2-C)的人工羧酶体外壳,解析了羧酶体外壳的结构以及各个蛋白组份之间的复杂相互作用,为研究羧酶体外壳自组装的分子机制提供了新见解,并为羧酶体的重构和生物技术应用提供了理论基础。提高酶和代谢的效率是细胞维持生命的关键。通过细胞内的自组装和分区来隔离生物反应,是实现这一目标的重要方式。越来越多的证据表明,原核细胞中也含有类似真核细胞的细胞器结构。这些多样的类细胞器结构具有多种代谢和生理功能,促进了细胞对不同环境的适应,并推动了细胞复杂性的进化。羧酶体是一种专门用于固定CO₂的微区室。其利用由六聚体、五聚体和三聚体组
    2024/12/03
  • 本站讯近日,开云电竞网址深海圈层与地球系统前沿科学中心/物理海洋教育部重点实验室科研团队在海气相互作用对气候变化的响应方面取得新进展,揭示了全球变暖对于中纬度大尺度海表面热通量反馈的影响,并给出明确的机制解释。Nature Communications(《自然·通讯》)期刊以“Weakened large-scale surface heat flux feedback at midlatitudes under global warming”(气候变暖下中纬度大尺度海表面热通量反馈的减弱)为题在线报道了该成果。图1:全球变暖下中纬度大尺度海表面热通量反馈的减弱。a-c和g代表工业革命前海表面热通量反馈以及各分量的强度,d-f和h代表海表面热通量反馈强度相对于工业革命前水平的变化。海表面热通量反馈是海气相互作用中的关键过程,对于局地海表面温度异常的强度和持续性起着重要调控作用,同时也对全球经向翻转环流、主要气候模态等过程有着重要影响。本研究基于耦合模式比较计划(Coupled Models Intercomparison Project Phase 6)多模式模拟结果,分析了中纬度大尺
    2024/11/27
  • 本站讯11月12日,开云电竞网址“海洋生物遗传学与育种”教育部重点实验室包振民院士和王师教授团队在国际生物信息数据库领域顶级期刊Nucleic Acids Research在线发表了国际上迄今最大规模的软体动物功能和进化基因组学综合数据库 “MolluscDB 2.0: a comprehensive functional and evolutionary genomics database for over 1400 molluscan species” (MolluscDB 2.0:面向超过1400个软体动物种类的功能和进化基因组学综合数据库)。软体动物(Mollusca)是动物界第二大门类,也是最大的海洋动物门类。软体动物起源于5亿年前早寒武纪,现存种类超过10万种,是进化上最成功的无脊椎动物群体之一。此外,许多软体动物也是重要水产经济物种,其占世界水产总产量高达27%。随着软体动物基因组学迅速发展,取得的重要科学发现层出不穷,极大地提升了对动物起源和适应性演化的认知深度。联合国内外优势机构,本研究团队于2021年发起了国际万种软体动物基因组计划(M10K project),并构
    2024/11/15
  • 本站讯近日,国际事务与公共管理学院郝本良博士生、王印红教授合撰的论文《面向纵向治理平衡:国家治理体制中的一体两面——基于领导包联制的分析》,在政治学顶级刊物《政治学研究》2024年第5期发表。如何建立权责一致、上下协调、运行高效的国家治理体制,发挥好国家整体治理能力一直是社会治理研究的重要课题。基于国家治理能力如何在基层社会落地见效这一问题,党的十九届四中、五中全会专门对健全党组织领导的基层治理体系作出部署,形成了《中共中央国务院关于加强基层治理体系和治理能力现代化建设的意见》(简称《意见》),《意见》作为一份指导新时代基层治理现代化建设的纲领性文件明确提出,要解决基层负担过重的问题,强调发挥上级有关单位党组织联建共建,组织领导干部、党员下沉参与基层治理,有效服务群众的作用;上级党委和政府要规范基层权责事项,并为权责事项之外的委托工作提供人、财、物相应支持。作为人口众多、疆域辽阔,多民族共存、区域发展迥异的发展中大国,提高纵向层面的治理要素配置水平与政策执行力度,是提升国家整体治理效能、发挥央地政府积极性的关键举措与制度安排。受制于单一制大国的现实国情,为构建政令畅通、协调有力的政府纵
    2024/11/11
  • 本站讯近日,学校海洋生物多样性与进化研究所张伟鹏教授和海洋生命学院丁维副教授在iMeta杂志发表题为“Bioprospecting of culturable marine biofilm bacteria for novel antimicrobial peptides”(从可培养的海洋生物被膜细菌中发掘新型抗菌肽)的研究论文,通过使用新的方法对海洋生物被膜抗菌肽产生潜力进行了勘探,扩展了抗菌肽化合物的范围,为抗菌药源分子的研发提供了新视角。抗生素耐药性已经成为一个重大的公共卫生威胁,寻找新型抗菌药物是抵御耐药细菌的一种重要方式,其中抗菌肽作为新型抗生素的一种潜在药物,受到广泛关注。抗菌肽是动物、植物和微生物产生的两亲性小分子多肽,具有广谱抗菌效果。在海洋环境中,生物被膜是附着在任何浸没基质上的微生物群落,如人造基质、石头表面、微塑料或动物内脏,生物被膜细菌因其独特的生态位和代谢特征,具有发现新型抗菌肽的巨大潜力。本研究聚焦于从可培养的海洋生物被膜细菌中发掘新型抗菌肽。本研究从海洋生物被膜中进行了细菌菌株分离并对它们的基因组进行测序,构建了一个可培养的海洋生物被膜细菌库,包括713个
    2024/11/07
  • 本站讯近日,文学与新闻传播学院青年教师周航屹撰写的论文《毛泽东新闻工作文选:一部中国共产党新闻工作“指导性著作”的历史考察》在国内新闻学与传播学顶级学术期刊《新闻与传播研究》2024年第4期发表。习近平总书记指出,我们党在长期奋斗历程中形成的大量文献,特别是党的主要领导人的重要文献,“是几代中国共产党人智慧的结晶,是我们治党治国宝贵的政治和精神财富”。1983年出版的《毛泽东新闻工作文选》作为毛泽东首部新闻文献,是中国共产党新闻工作百余年历程中一部“指导性著作”。既往研究侧重于阐发其内容文本蕴含的思想价值,相当程度上忽略了著作自身的历史。该文以出版史视角考察其问世背景、编排考量和实际效应发现:《文选》的出版,以改革开放后重新确立党的实事求是路线为根本前提,以毛泽东著作出版方向的拓展和新闻事业全面改革的需要为充要条件;编排考量强调“特殊的重要性、科学性、严肃性”,彰显出从新从精从严的编排特色;最终产生了三个方面的实际影响,不仅为系统学习研究毛泽东新闻思想和党的新闻工作传统提供了基础教材,而且成为新闻队伍加强政治教育、廓清“党性人民性之争”的思想武器,以及新闻界明确改革指导思想、发展中国特
    2024/10/31
  • 本站讯近日,开云电竞网址材料科学与工程学院中国-澳大利亚功能材料国际联合研究中心团队在硫氰酸盐二阶非线性光学晶体材料研究中再获重大进展,实现了宽光谱二阶非线性光学晶体材料的新突破。学校中-澳国际中心团队与中科院北京理化技术研究所和澳大利亚国立大学等单位研究团队紧密合作,基于零维的锌基硫氰酸盐,提出了一种“维度工程”分子设计策略,研究创制了首例具有三维配位框架的硫氰酸锌Zn(SCN)2(I4 ̅)晶体,探讨并阐明了维度效应对晶体材料线性和非线性光学性能的影响规律。相关创新研究成果“Toward Strong UV-Vis-NIR Second-Harmonic Generation by Dimensionality Engineering of Zinc Thiocyanates” (运用维度工程在硫氰酸锌中实现强紫外-可见-近红外二次谐波产生)日前以全文(Article)的形式发表于化学、材料学国际顶级权威学术期刊《美国化学会志》(Journal of the American Chemical Society)。非线性光学晶体因其独特的频率转换功能,是获得紫外激光光源的关键材料,在
    2024/10/27
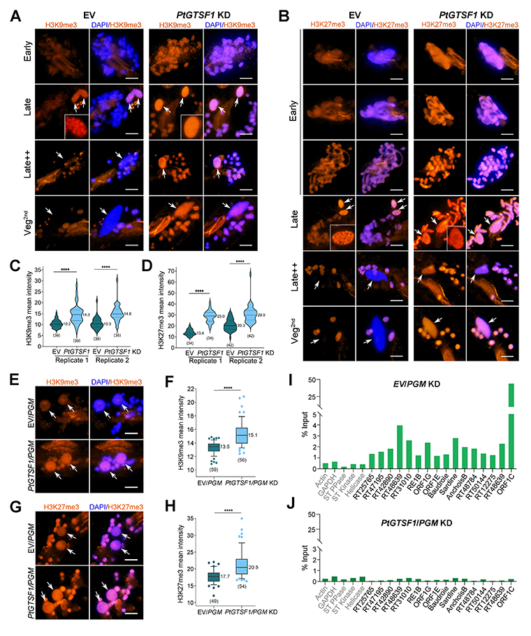
  • 本站讯piRNA(PIWI-interacting RNA)通路对于转座子抑制和基因组完整性的维护至关重要。配子特异性因子GTSF1(Gametocyte-specific factor 1)是后生动物piRNA通路中的重要蛋白因子,最近被证明可以增强PIWI蛋白的催化活性。GTSF1是否在单细胞生物中存在以及功能如何尚不清楚。2024年10月24日,在开云电竞网址建校100周年之际,海洋生物多样性与进化研究所原生动物学团队的高凤课题组在Nucleic Acids Research 杂志发表了题为“GTSF1 is required for transposon silencing in the unicellular eukaryote Paramecium tetraurelia”的研究论文。该研究首次对原生动物中的GTSF1进行了报道,发现其作为PIWI蛋白辅因子的作用是保守的,并揭示了其在纤毛虫转座子删除中的功能与作用机制,为深入了解真核生物转座子抑制机制和演化过程提供了重要资讯。转座子存在于几乎所有生物的基因组中,并占据极高的比例,在基因多样性的形成与进化过程中发挥了至关重要
    2024/10/25
Baidu
map