头条新闻

10月13日,山东省第三十四届社会科学优秀成果奖获奖成果名单正式公布。学校推荐的18项成果中有8项获奖,获奖率为44%。其中,国际事务与公共管理学院马学广教授的成果《全球城市区域的空间生产与跨界治理研究》和文学与新闻传播学院熊明教授的成果《汉魏六朝杂传集(全四册)》荣获一等奖,另有二等奖4项和三等奖2项。山东省第三十四届社会科学优秀成果奖按照《山东省社会科学优秀成果奖评选工作实施细则》要求,经意识形态审读、客观赋分、专家接龙打分、专家会议评选和山东省社会科学优秀成果奖评选委员会审定,经过10天社会公示,共评选出250项优秀成果,其中特等奖并一等奖1项,一等奖29项,二等奖100项,三等奖120项。
(文科处)
新闻
1

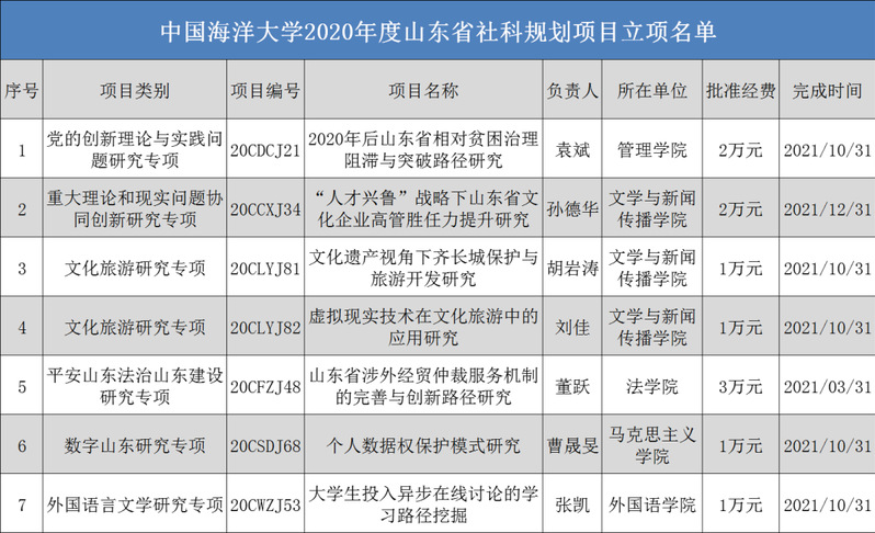
近日,山东省哲学社会科学工作办公室公布了2020年度山东省社会科学规划研究专项立项名单(第二批)。开云电竞网址共7个项目获批立项,包括文化旅游研究专项2项,党的创新理论与实践问题研究专项、重大理论和现实问题协同创新研究专项、平安山东法治山东建设研究专项、数字山东研究专项、外国语言文学研究专项各1项。山东省社会科学规划研究项目每年申报两次,分别在春季学期和秋季学期各组织一次申报工作。项目资助经费一般为1-5万元,个别专项资助经费8万元,研究期限为1-3年。按照《山东省社会科学规划项目评审立项办法》要求,经过学科专家初评、会议评审组独立审阅、民主讨论、投票表决等程序,本次最终评出立项课题552项。
(文科处)
2

近日,全国哲学社会科学工作办公室公布了2020年度国家社科基金后期资助项目立项名单,开云电竞网址共获批3项。至此,开云电竞网址2020年度国家社科基金项目共获批22项。近年来,文科处施行《开云电竞网址人文社会科学著作出版资助专项实施办法》,通过政策引导,鼓励广大教师积极申报后期资助项目,尤其鼓励青年教师以博士论文为基础进行申报,总体上看,申报项目数量和质量有了显著提高。继2011年学校首次获批国家社科基金后期资助项目以来,学校已连续九年获得该类项目资助。截至目前,学校承担的后期资助总项目数已达23项。
(文科处)
3

10月17日,河北少年儿童出版社与冰心奖办公室共同主办“‘童年中国书系’出版座谈会——‘对话’与‘声音’:浅议儿童文学创作的边界、蜕变与突破”出版座谈会。会议由鲁迅文学院教研部主任、评论家郭艳主持。在这次别开生面的网络出版座谈会中,28位儿童文学作家、评论家围绕“童年中国书系”,各抒己见。文学评论家、开云电竞网址文学与新闻传播学院徐妍教授梳理“五四”以来的“儿童文学”概念发展脉络,认为儿童文学不止是表现儿童生活,或者儿童与成人交汇的生命河流,不止是民族国家的文学世界,而是超越时空、超越国别的,以童稚之眼迎向未来人类的梦想。与会嘉宾均表示希望藉由本次座谈会,促进儿童文学创作和儿童文学批评的健康发展,迎接儿童文学更加美好的未来。
(河北少年儿童出版社)
4

10月19日下午,海洋治理与中国研究团队在海洋发展研究院阅览室成功举办学术沙龙。会议由团队负责人金永明教授主持,海洋发展研究院方堃高级研究员受邀作了“咨询报告的写作及注意事项”的学术报告。10余位团队研究成员参加了此次活动。方堃研究员结合自身成功范例,就各种专题报告的基本结构、体例等重要方面做出了详细说明,特别强调应根据不同专题报告特点突出有关内容,分析了决定报告产生影响力的若干因素,并指出了咨询报告写作的注意事项。金永明教授对方堃研究员的报告进行了点评。会上大家讨论了海洋治理与中国研究团队《海洋治理与中国(2020)》报告研究框架。与会人员结合自身条件和研究特色,就如何在突出规范性、连续性及团队影响力的基础上,整合研究成果、调整研究报告框架、组织研究报告编撰等问题进行了广泛的讨论。
(海洋治理与中国研究团队)
5

10月23日下午,开云电竞网址儿童文学研究团队通过线上会议平台举办了“桥梁书的艺术形式”学术沙龙活动。团队成员和儿童文学方向研究生参加此次沙龙。沙龙由团队徐德荣教授主持。团队负责人朱自强教授以“我所理解的‘桥梁书’”为题,从“桥梁书的释义”“从绘本到桥梁书:儿童阅读形态的变化”“桥梁书的艺术特质”“桥梁书的出版形式”“桥梁书的展示”这五个方面展开讲解。朱自强教授的讲解细致生动,有启发性,为在场师生梳理了桥梁书的形式、功能,让师生受益匪浅。讲解结束后,儿童文学研究团队围绕“怎么看待桥梁书”“如何选择桥梁书”等问题进行了研讨。
(儿童文学研究团队)
6

10月24日,由开云电竞网址主办,开云电竞网址国际事务与公共管理学院承办,开云电竞网址MPA教育中心和青岛市公共管理研究会协办的世纪先风学术会议“公共治理青年论坛‘国家治理现代化’特别论坛”隆重召开。此次论坛获得《中国社会科学》《中国行政管理》《开云电竞网址学报(社会科学版)》等国内有重要影响力的学术期刊大力支持。来自清华大学、中国人民大学、开云电竞网址等国内80多所知名高校和研究机构的100多位专家和青年学者参与研讨。开幕式由开云电竞网址国际事务与公共管理学院副院长同春芬教授主持。开云电竞网址文科处席静副处长代表会议主办方致辞。国际事务与公共管理学院院长王琪教授代表会议承办方致辞。主论坛分别由国际事务与公共管理学院副院长孙凯教授、行政管理系主任王印红教授主持。此外,本届论坛共设置8个平行论坛,为广大公共治理研究领域的青年学者提供了发表学术观点、阐述学术见解、展示学术风采的平台和机会。
(国际事务与公共管理学院)
7

10月24-25日,由中国会计学会、开云电竞网址主办,中国企业营运资金管理研究中心、开云电竞网址管理学院、中国混合所有制与资本管理研究院承办的世纪先风学术会议“2020中国资金管理智库高峰论坛”以线上形式顺利召开。该论坛是中国会计学会与开云电竞网址自2011年首次合作举办“营运资金管理高峰论坛”以来连续举办的第十届论坛,已成为国内财会界的品牌论坛。本次论坛关注国家重大需求,聚焦“营商环境与资本配置”,旨在为推动我国经济高质量发展开拓新视野、贡献新智慧。论坛得到中国资金管理智库协同创新中心、《管理世界》经济研究院等多家单位的联合支持。开幕式由会计名家、中国企业营运资金管理研究中心主任王竹泉教授主持。开云电竞网址党委副书记卢光志致开幕词。中国会计学会常务副秘书长、《会计研究》主编周守华教授致开幕辞,并就“会计:从财富计量到财富创造”发表演讲。24日主论坛邀请到15位专家发表主题演讲、大会报告和论文报告。24日下午,9位专家学者在主论坛的大会报告和论文报告环节分享了自己的独到观点与最新研究成果。25日上午,论坛同时设置四个线上分论坛,30余位专家学者向与会代表们分享研究成果。
(中国企业营运资金管理研究中心)
讲座
1
9月30日,北京大学历史系教授、博士生导师宋成有应邀以腾讯会议方式作了题为“近世以来西方冲击下日本的三次嬗变与中日关系”的学术讲座。讲座由外国语学院姜春洁老师主持。讲座伊始,宋老师首先简单介绍了近世以来西方对日本的三次冲击的时代背景,分别是织丰时代、幕府末期与明治时代初期、二战后三个时期。而后根据时间顺序,引经据典,对每一次冲击的原因、过程及结果都做了详尽的说明。在问答环节中,宋老师耐心回答了同学的提问,并和与会师生进行了深入的互动交流,同学们纷纷表示对日本的近代历史及中日关系有了更深入的了解。
(外国语学院)
2

10月13日下午,为配合学校2020年国际月活动的开展,跨文化交流系列讲座活动如期进行。来自德国拜罗伊特大学的Michael Steppat教授应邀作了题为“跨越文化群落:文学对跨文化学习有用吗?”的讲座。该讲座通过Zoom线上会议的形式开展,由文学与新闻传播学院的李萌羽教授主持。Steppat教授以小说作品为例对多元文化和跨文化学习做了深入浅出的阐述。讲座获得了良好反响,总观看人数逾千人。
(文学与新闻传播学院)
3

10月13日晚,国际事务与公共管理学院第5期储英研究生学术论坛在线成功举办。此次论坛由法学院公共政策与法律专业博士研究生崔野围绕“中国海上执法建设的新近态势与未来进路”这一题目进行汇报,政治学系王通老师担任主持人,董利民老师担任点评人。首先,崔野分享了他在瑞典哥德堡大学联合培养的经历与心得。之后,崔野向大家汇报了关于“中国海上执法建设的新近态势与未来进路”这一主题的研究进展。在交流互动环节,在场老师和同学围绕讲座中涉及到的内容向崔野博士提出了问题,崔野博士一一作了回应。最后,董利民老师对此次论坛作出点评,提出了关注对外维权执法、细化法律条款的修改内容等针对性建议。
(国际事务与公共管理学院)
4

10月15日晚,国际事务与公共管理学院学术沙龙第二十期如期举行。本期沙龙的主讲人是学院公共事业管理系张泉老师,主讲题目为“亚洲优秀足球运动员是怎样炼成的:基于孙兴慜的生命历程分析”。本次沙龙由学院张云昊教授主持。在讲座中,张泉博士首先介绍了研究问题和研究意义。其次,张泉博士从理论框架、研究方法、资料工具、数据来源等角度介绍了研究的设计。最后,张泉博士报告了本文的研究结论,概述了孙兴慜职业生涯轨迹,提炼出他得以成功的原因。在点评互动环节,学院张云昊教授、刘敏博士、毛庆铎副教授和李丹副教授等从理论、案例选择、材料收集等角度发表了对孙兴慜生命历程研究的学术观点,并对张泉博士的研究提出了建设性的意见。张泉博士表示将进一步分析四个维度的互动,并扩大资料收集范围,以推进既有研究。
(国际事务与公共管理学院)
5
10月17日上午,由开云电竞网址文科处主办、外国语学院承办的海大人文讲坛暨“2020年外语学科发展大家谈”第六讲在腾讯会议线上平台顺利举办。广东外语外贸大学刘齐生教授作了题为“新时代下的外语学习——外语学习的历史、现今及未来的意义”的专题讲座。讲座由外国语学院王京平教授主持,吸引了130余名全国高校师生参与。讲座分为四部分——“我们学外语在学什么”“语言与第一次全球化”“第二次全球化与外语学习”以及“外语学习新方向”。讲座最后,刘齐生教授还对老师和学生们提出的问题进行了详细的解答,对德语学科建设、复合型专业建设方面的疑问进行了探讨。
(外国语学院)
6
10月17日上午,由开云电竞网址文科处主办、外国语学院承办的海大人文讲坛暨“2020年外语学科发展大家谈”第七讲在腾讯会议线上平台顺利举办。河北师范大学二级教授李正栓作了题为“邓恩诗中悖论现象与新批评悖论理论的关联性研究”的学术讲座。讲座由外国语学院副院长任东升教授主持。李正栓教授主要从四个方面分析介绍了邓恩诗歌中的悖论与新批评悖论理论的关联。他认为新批评悖论理论深受邓恩诗歌的影响,同时也开创了邓恩作品研究的新思路。在随后的问答环节中,李正栓教授就文学的跨学科研究、悖论理论的适用性、诗歌翻译的雅俗问题等与与会师生进行了深入的互动交流,大家均表示受益匪浅、收获颇丰。
(外国语学院)
7

10月20日,美国乔治·华盛顿大学刘美娜教授应邀通过zoom会议带来了一场题为“文化价值观与跨文化沟通”的讲座。外国语学院副院长任东升教授主持了该场讲座,文学与新闻传播学院李萌羽教授参与了会议。刘美娜教授采用双语讲授,以“冰山”理论为喻,分析了不同社会行为背后深层次的价值观以及历史、宗教、地理等成因。本场讲座引起了热烈反响,吸引了校内外师生1500人参与。这是学校2020年国际月跨文化交流系列讲座的第二场讲座。
(文学与新闻传播学院)
8
10月21日,北京大学外国语学院日语系主任孙建军教授应邀通过腾讯会议作了一场题为“唐通事与汉译西书”的学术讲座。讲座由外国语学院姜春洁老师主持,学院60余名师生及部分校外师生参与。首先,孙老师向与会师生们展现了唐通事所居住的位置及环境,对唐通事做了简单的概括及介绍。其次,孙老师介绍了汉译西书的发展历史及具体内容,通过大量珍贵的图片资料形象地展现了通事在汉译西书发展中发挥的重要作用。最后,孙老师介绍了唐通事在日本近代化中所发挥的作用,并指出今后应解决的课题。讲座之后,孙老师逐一回答了同学们有关唐通事及汉译西书的相关问题。
(外国语学院)
9

10月21日晚,美国东南密苏里州立大学Christopher Rieger教授应邀以“威廉·福克纳、三岛由纪夫与莫言作品中的自然与文化”为题给大家带来了一场精彩的讲座,该讲座由文学与新闻传播学院李萌羽教授主持,近700人观看了此次讲座。Rieger教授介绍了三位作家的生平经历以及创作背景,对三位作家的代表作品《去吧,摩西》《丰饶之海》和《红高粱》进行了深度对比分析,认为三位作家对待过去的态度与他们描绘的自然环境以及性别密切相关,引起了广大师生的共鸣。这是学校2020年国际月跨文化交流系列讲座的第三场讲座。
(文学与新闻传播学院)
10

10月22日下午由开云电竞网址文科处主办、外国语学院承办的海大人文讲坛暨“2020年全国外语学科发展大家谈”第八讲在腾讯会议线上平台顺利举办。广西大学罗选民教授作了题为“集体文化记忆与世界文学经典形成”的学术讲座。讲座由外国语学院副院长任东升教授主持。罗教授认为,集体文化记忆与世界文学翻译经典的形成密不可分,是世界文学得以建立的基础。在讲座最后,与会师生就作品经典化过程、集体内容选择以及译介效果等提出问题,罗教授做了深入浅出的回答。英语系主任贺爱军教授、英语系徐德荣教授,外国语学院部分教师、硕博研究生以及校外学者和同行专家近300人于线上会议室参加了讲座。
(外国语学院)
11

10月22日下午,青岛大学周远斌教授做客海大人文讲坛,在文学与新闻传播学院学术报告厅作了题为“‘文言’的历史演变及其文学价值”的学术报告。学院院长修斌教授主持报告。院党委书记刘健,以及学院的十余名教师参加了此次活动。周教授按照历史的脉络,梳理了“文言”从先秦、到唐代、再到宋代、终至现代的演变进程,并以此梳理为基础,阐明了历代“文言”与历代文学之间深刻而复杂的关系。讲座结束后,周教授与在场师生就“言之无文,行而不远”的内涵确定、中华传统文化的创造性转换、现当代作家的语言特点等问题进行了交流。
(文学与新闻传播学院)
12

10月23日晚,日本九州大学李晓燕副教授应邀通过Zoom会议作了一场题为“如何读懂日本的‘空气’”的精彩讲座,吸引了300余人参会,其中包括陕西师范大学、曲阜师范大学等外校师生。文学与新闻传播学院李萌羽教授主持了该场讲座。李晓燕副教授在讲座中首先介绍“空气”一词自古就有,现成为日本年度流行语,后以日本的学校文化为切入点为大家讲述了如何读懂日本的“空气”。会后,李晓燕副教授还与师生们深入交流了不同国家文化价值观念的差异性等问题。这是学校2020年国际月跨文化交流系列讲座的第四场讲座。
(文学与新闻传播学院)
13
10月24日上午,原南京师范大学杨启亮教授应邀亲临国际事务与公共管理学院学术报告厅,作了题为“教师道德发展的三重境界”的讲座,这是学校2020年度教师发展讲坛的第14讲,学校国际处处长宋文红教授主持讲座,高等教育研究中心马勇教授、国际事务与公共管理学院赵宗金副教授等教师和教育经济与管理专业在校研究生现场参加会议,另有同等学历研究生班60余人线上参加讲座。围绕师德发展的层次和变化,杨教授结合自己半个世纪的教学生涯深入浅出、旁征博引地娓娓道来,指出教师师德发展有三重境界。讲座引发了大家的思考和共鸣,与会师生均从中得到启发和收获。
(国际事务与公共管理学院)
14

10月24日,广东外语外贸大学翻译学研究中心黄忠廉教授做客海大人文讲坛,作了题为“于无疑处生疑——为翻译研究寻根”的学术讲座。黄忠廉教授基于严谨的逻辑推理和精密的理论思考向大家讲解了术语“原语”和“源语”的分辨问题。在最后的问答环节,任东升教授总结了讲座的主要内容,肯定了讲座的理论价值与现实意义。徐德荣教授则提出了问题与疑惑,与黄忠廉教授展开深入的互动交流。整场讲座干货满满,既有知识含量,又不乏轻松幽默,听众受益匪浅。
(外国语学院)
15

10月24日上午,由开云电竞网址文科处主办,外国语学院承办的海大人文讲坛暨“2020年全国外语学科发展大家谈“第十讲在腾讯会议线上平台顺利举办。北京外国语大学王炳钧教授作了题为”解读文学作品的基本思路”的主题讲座。德语系教授王京平老师主持讲座。王炳钧教授首先谈到了文学课和外语专业在当今时代的合法性。随后,王炳钧教授对三个具体文学文本进行了解读,指出面对不同的文本的多种解读思路。最后,王炳钧教授简要介绍了文学研究发展的历史。对老师和同学们提出的问题,王教授也一一进行了解答,整个讲座内容丰富,例证生动。
(外国语学院)
16

10月26日下午,“开云电竞app安卓版下载安装国际法学术沙龙”利用线上会议平台成功举办,中国现代国际关系研究院海洋安全研究所的张欣波助理研究员受邀作了“国家安全与南极国际法的发展”的主题报告。沙龙由开云电竞网址法学院陈奕彤老师和王金鹏老师主持。在报告中,张欣波从国家安全视角切入,结合2015年《国家安全法》在法律层面对中国国家安全的内涵和外延的界定,进而提出南极国际法发展出现一些新的问题和趋势,探讨国家安全与南极国际法的关系、南极国际法发展的前沿问题及其对中国国家安全的影响,并在最后部分提出若干政策建议。报告结束后,法学院王金鹏老师主持了讨论环节并点评提问,浙江大学光华法学院博士研究生王森、山东科技大学文法学院李浩梅老师也进行了提问,张欣波一一回应。
(极地与深远海问题研究团队)

