人乳头瘤病毒(Human Papilloma Virus,HPV)作为通过性传播的常见病原体,是威胁人类健康的主要病毒之一。特别是HPV16和HPV18等高危型HPV的持续感染能导致宫颈癌的发生,给健康带来极大威胁。王伟教授课题组在海大率先建立了HPV假病毒包装和感染体系,并与赵峡教授和李春霞教授合作,先后发现硫酸化壳聚糖36S (Carbohyd. Polym., 2018) 和褐藻糖硫酸酯PMGS (Carbohyd. Polym., 2020) 等多种抗HPV先导化合物,其中PMGS在海洋生物医药研究院进行了后续开发,已获医疗器械生产批件1项。为进一步开发新靶点的抗HPV药物,需要深入了解HPV感染机制。但目前HPV内吞途径和功能性进入受体还不明确,有待进一步阐明,从而为阻断HPV感染提供新靶标。

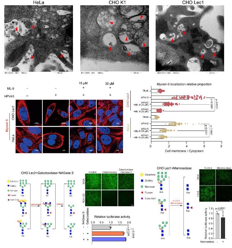
图1. N糖链与myosin-9共同影响HPV的侵染过程
近日,王伟教授课题组在HPV进入受体和内吞机制研究方面取得最新进展。研究团队利用HPV假病毒感染体系结合糖链缺失细胞系研究糖链对HPV侵染的影响,发现HPV45感染N-糖链缺失的CHOLec1细胞水平显著高于CHOK1细胞,且其主要通过动力蛋白依赖但肌动蛋白非依赖性感染途径,这与 HeLa 和 CHOK1 细胞中感染途径不同。进一步利用免疫垂钓结合质谱方法鉴定出HPV潜在感染受体肌球蛋白-9(myosin-9),并利用细胞功能抑制和小鼠生殖道模型验证了myosin-9确实是HPV感染的功能性进入受体。这表明myosin-9有潜力成为抗HPV药物的新靶标。

图2. HPV感染细胞的不同内吞途径示意图
该研究成果于2024年2月发表于Nature Index期刊《Journal of Biological Chemistry》。开云电竞网址医药学院为第一通讯单位,药理室王伟教授和青医附院郝翠副教授为共同通讯作者,博士后张洋和研究生刘伟为并列第一作者,硕士生贺福杰、蒋昊副教授和复旦大学刘妍君教授为文章共同作者。该研究得到了国家自然科学基金、山东省自然科学基金、海洋科学国家实验室创新项目以及海南省科技计划三亚联合基金等项目的资助。
Myosin 9 and N-glycans jointly regulate human papillomavirus entry, Journal of Biological Chemistry, 2024, 300(2): 105660.
文章链接:https://doi.org/10.1016/j.jbc.2024.105660
【关闭】




