通知公告
规章制度
活动风采
就业工作
就业工作

  当前位置:首页  学生工作  就业工作

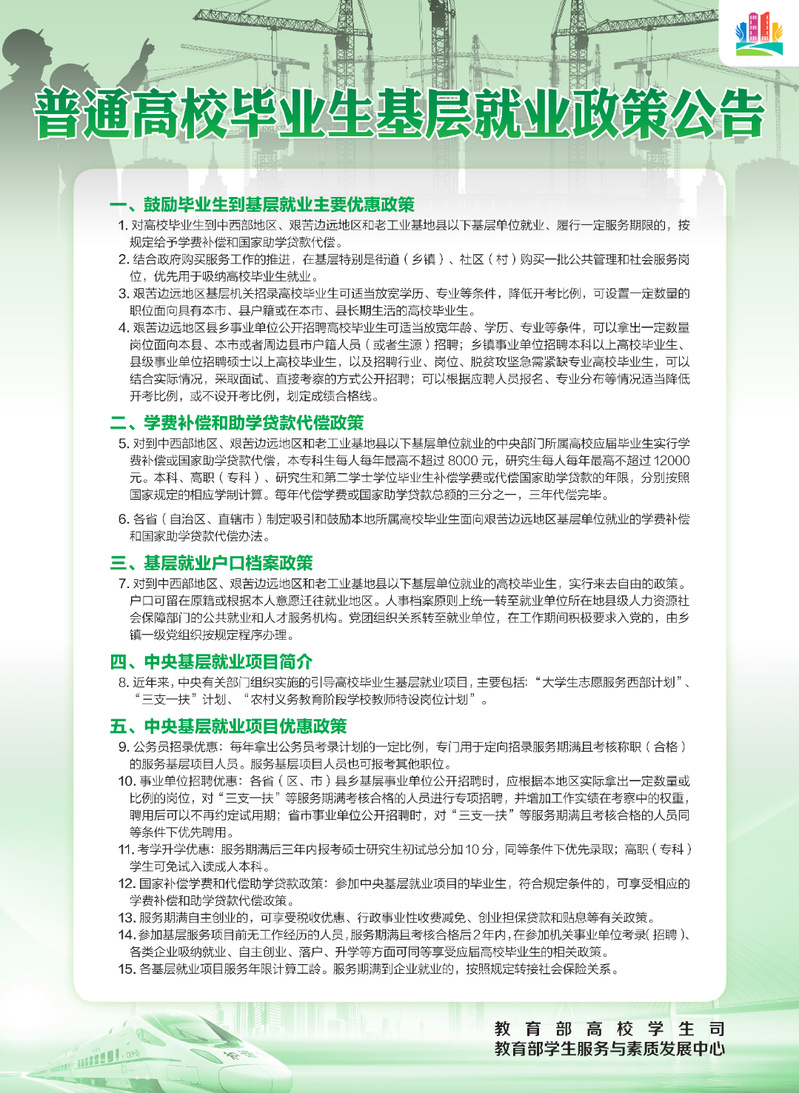
基层就业 | 普通高校毕业生基层就业政策公告

发布者:迟凤姣 发布时间:2022-03-31 浏览次数:284

日前,教育部办公厅印发《关于开展2022年高校毕业生就业创业政策宣传月活动的通知》,于2022年4月,在全国范围内组织开展高校毕业生就业创业政策宣传月活动,将编发系列政策公告,进一步加大就业创业政策宣传力度,帮助更多高校毕业生知晓各项促就业政策,促进高校毕业生更加充分更高质量就业。

本期推送内容为《普通高校毕业生基层就业政策公告》。

友情链接   教务处  |   研究生院  |   文科处  |   人事处  |   国际交流处  |   财务处

学院地址:青岛市崂山区松岭路238号 开云电竞网址崂山校区
邮政编码:266100
开云电竞网址国际事务与公共管理学院 © All Rights Reserved技术支持:海大设计


关注我们官方微信公众号

关注我们官方微信公众号

学院地址:青岛市崂山区松岭路238号 开云电竞网址崂山校区
邮政编码:266100
开云电竞网址国际事务与公共管理学院 © All Rights Reserved
Baidu
map