通知公告
规章制度
活动风采
就业工作
就业工作

  当前位置:首页  学生工作  就业工作

政策宣传:普通高校毕业生就业服务公告

发布者:迟凤姣 发布时间:2022-04-12 浏览次数:318

日前,教育部办公厅印发《关于开展2022年高校毕业生就业创业政策宣传月活动的通知》,于2022年4月,在全国范围内组织开展高校毕业生就业创业政策宣传月活动(以下简称“政策宣传月”活动),将编发系列政策公告,进一步加大就业创业政策宣传力度,帮助更多高校毕业生知晓各项促就业政策,促进高校毕业生更加充分更高质量就业。

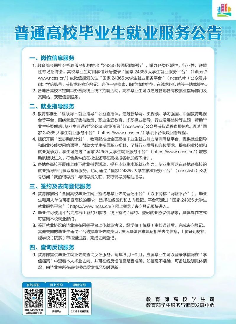
本期推送《普通高校毕业生就业服务公告》,内容涉及岗位信息服务、就业指导服务、签约及去向登记服务、查询反馈服务等内容。

友情链接   教务处  |   研究生院  |   文科处  |   人事处  |   国际交流处  |   财务处

学院地址:青岛市崂山区松岭路238号 开云电竞网址崂山校区
邮政编码:266100
开云电竞网址国际事务与公共管理学院 © All Rights Reserved技术支持:海大设计


关注我们官方微信公众号

关注我们官方微信公众号

学院地址:青岛市崂山区松岭路238号 开云电竞网址崂山校区
邮政编码:266100
开云电竞网址国际事务与公共管理学院 © All Rights Reserved
Baidu
map