

一、山东高校毕业生就业信息网(http://www.sdgxbys.cn,以下简称“信息网”)使用方法
(一)我校毕业生如何在“信息网”注册?
2020届预计毕业生生源信息已由学校上报信息网(生源信息已被系统锁定,无法修改),生源库中的学生登录信息网,选择“学生登录”-“2019届及之后”-“立即注册”按钮,按照系统提示进行注册认证,并牢记自己设置的用户名和密码。


(二)毕业生注册时出现身份信息错误或其他错误,怎么办?
原因可能是:
(1)身份证号码不一致(先核实最后一位的大小写字母是否出现错误);
(2)姓名中存在空格;
(3)姓名中有生僻字,在上报生源时被替换;
(4)未上报该生的生源信息。
处理方法:尽快与学院(中心)就业辅导员老师联系,核实自己的上报信息,并以上报的生源信息为准进行注册。
(三)毕业生忘记用户名或密码该怎么办?
毕业生注册认证后即可登录并进行操作,如毕业生忘记用户名和密码,可通过点击学生注册登录界面的“找回密码”按钮,按系统提示找回。
二、签约解约流程
(一)与山东省内用人单位签订就业协议书的流程:
1.用人单位发送签约邀请。具备网签资格的用人单位登录信息网向拟录用毕业生发送签约邀请。(机关和事业单位编制内聘用毕业生,用人单位必须上传录取或者聘用通知书扫描件,否则系统无法审核)
2.毕业生网签应约。符合签约条件的毕业生登录信息网,点击“签约中心”-“网上签约”栏目,收到签约邀请后,在应约有效期内同意应约,网上自动生成电子就业协议书,毕业生用户将自动被禁用。

3.毕业生到用人单位打印就业协议书(一式三份)并盖章,毕业生本人签字并持就业协议书到所在学院(中心)团委存档审核。
4.签约信息审核入库(机关和事业单位编制内聘用毕业生,用人单位必须上传录取或者聘用通知书扫描件,否则系统无法审核)。学院(中心)审核通过并留存一份就业协议书原件备案后,就业协议书信息转入就业方案数据库,各学院(中心)定期将就业协议书汇总提交至学生就业创业指导与服务中心(就业方案上报之前每周五报送一次)。
注:按照学校就业工作安排,现网络签约功能已开通,之前领取过纸质版就业协议书的毕业生,网上应约功能已锁定,须按照以下两种方式进行办理:
(1)领取纸质版就业协议书后,至今尚未与任何单位签约,但意向与山东省内单位签约的毕业生,务必及时将纸质版空白就业协议书一式三份全部退回所在校区学生就业创业指导与服务中心办公室后恢复网签功能(崂山校区行知楼221房间,鱼山校区胜利楼103房间,在鱼山校区办理的同学请提前准备,在值班期间办理),以免耽误签约派遣;
(2)领取纸质版就业协议书后,已与山东省内用人单位签订纸质版就业协议书的毕业生,须按照以下流程办理:
首先,按照以上“与山东省内用人单位签订就业协议书的流程”相关办法,完成第1步(用人单位发送签约邀请);
其次,毕业生持原先领取的“一式三份”就业协议书,全部交回各校区就业中心办公室(崂山校区行知楼221房间,鱼山校区胜利楼103房间,在鱼山校区办理的同学请提前准备,在值班期间办理),并在办公室现场完成网上应约;
最后,毕业生按照与省内用人单位签订就业协议书的流程完成其他步骤即可。
注:该过程要求毕业生网上应约单位与交回的就业协议书上签约单位完全一致,否则视为毕业生解约,按照解约流程办理。
(二)与山东省外用人单位签订就业协议书的流程(毕业生与省外用人单位签约一律使用学校发放的纸质版就业协议书,不使用信息网上系统自动生成的电子就业协议书):
1.毕业生携带有效证件(身份证、学生证或智能卡)到所在校区学生就业创业指导与服务中心办公室(崂山校区行知楼221房间,鱼山校区胜利楼103房间,在鱼山校区办理的同学请提前准备,在值班期间办理)领取纸质版就业协议书(一式三份)。
2.毕业生与用人单位签订纸质版就业协议书(一式三份),就业协议书首先由毕业生本人与用人单位签字盖章,双方签字盖章后就业协议书即生效,学校作为就业约定的见证方最后审核盖章,如需学校提前盖章,领取就业协议书时需提供规范的加盖用人单位公章的录用通知。
3.毕业生持各方均签字盖章的就业协议书(报到证抬头变更的需同时携带接收函)及时到所在校区学生就业创业指导与服务中心办公室(崂山校区行知楼221房间,鱼山校区胜利楼103房间,在鱼山校区办理的同学请提前准备,在值班期间办理)备案。
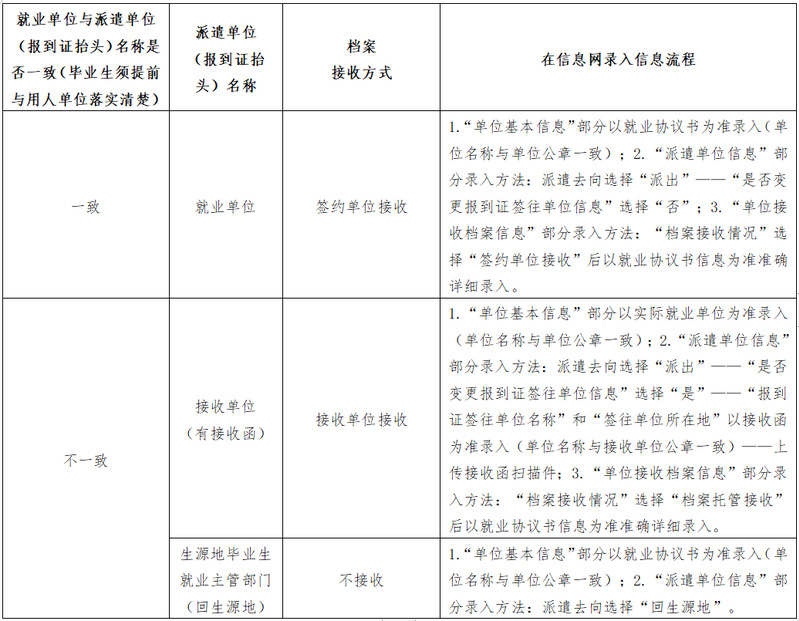
4.毕业生登录信息网,进入“签约中心”,选择“线下签约”——“录入省外就业协议书”,按照各自实际情况录入信息。该步骤关系到毕业派遣,录入信息之前毕业生务必与签约单位落实好,务必保证录入信息精确无误,可参考以下表格:

5.毕业生登录信息网,进入签约中心,选择“线下签约”——“录入省外就业协议书”,点击
,将各方均签字盖章的就业协议书原件彩色扫描件上传至信息网(上传的就业协议书必须是学校发放的纸质版就业协议书原件扫描件,正反面均须上传,否则无法审核,报到证抬头变更的还需上传接收单位接收函原件扫描件),点击“保存并生成协议书提交审核”。
6.签约信息审核入库。学生就业创业指导与服务中心审核毕业生录入的签约派遣信息,审核通过后,毕业生的签约派遣信息进入就业方案数据库,毕业生用户将自动被禁用。
(三)解约流程:
学校一直以来强调毕业生要做“有德性、守契约”的开云电竞app安卓版下载安装人,就业协议书一旦签订,签约双方形成“契约”关系,毕业生在签订就业协议书过程中必须遵纪守法、讲究道德、诚实守信、履行协议,就业协议书生效后原则上不允许违约。毕业生确因特殊原因违约的,须于2020年4月1日至5月31日期间按以下流程办理解约手续且最多只可办理一次:
1.与山东省内用人单位解除就业协议书的流程
(1)毕业生下载《开云电竞网址毕业生解约申请表》(以下简称“申请表”)(附件1),并填写相关信息;
(2)持填写后的“申请表”到学院(中心)党委副书记处审核,并签字盖章;
(3)然后持“申请表”到崂山校区学生就业创业指导与服务中心(行知楼221房间)办公室将用户解禁;
(4)毕业生通过信息网向签约单位发送解约申请(或用人单位向毕业生发送解约申请),并由用人单位通过信息网打印解约函或直接在“申请表”上签署意见,毕业生将表格和解约函(出示原件,学校留存复印件)交至学生就业创业指导与服务中心;
(5)学校审核通过,毕业生重新择业。
2.与山东省外用人单位解除就业协议书的流程
(1)毕业生下载《开云电竞网址毕业生解约申请表》(以下简称“申请表”)(附件1),并填写相关信息;
(2)持填写后的“申请表”到学院(中心)党委副书记处审核,并签字盖章;
(3)然后持“申请表”到崂山校区学生就业创业指导与服务中心办公室(行知楼221房间)将用户解禁;
(4)毕业生与单位协商解约并由用人单位直接出具解约函或在“申请表”上签署意见,毕业生携带原来签订的就业协议书、解约申请表和解约函(出示原件,学校留存复印件)交至学生就业创业指导与服务中心(已经在信息网录入签约信息的毕业生还需在信息网解约中心发送解约申请);
(5)学校审核通过,毕业生重新择业。
三、其他就业去向办理流程
(一)出国(境)登记流程
操作说明:学生如果出国(境),则在信息网“就业信息维护”栏目点击“其他去向登记”——点击“选择就业去向”——点击“出国”,按要求填写出国(境)信息并上传证明材料原件扫描件。如有不确定信息可
,确认无误信息可
,也可以取消本次操作
。
学生在系统提交后,将纸质版证明材料提交至所在学院(中心)团委鉴证备案,由各学院(中心)团委具体负责人在系统审核,学院(中心)定期将审核通过学生的纸质版证明材料汇总提交至学生就业创业指导与服务中心(就业方案上报之前每周五报送一次)。
填写须知:出国(境)包括出国(境)工作和出国(境)学习。根据类别选择国家(地区)和就业单位名称或升学学校。
证明材料类型:公费出国(境)登记表(附件2,须各方签字盖章)、自费出国(境)登记表(附件3,须各方签字盖章)、录取通知(offer)(如是复印件,须党委副书记审签盖章)、劳动合同(如是复印件,须党委副书记审签盖章)

(二)劳动合同就业办理流程(特指不签订就业协议书,直接签订劳动合同的情况)
操作说明:学生如果与单位以签订劳动合同方式就业,则在信息网“就业信息维护”栏目点击“其他去向登记”——点击“选择就业去向”——点击“劳动合同就业”,按要求填写劳动合同就业信息并上传证明材料原件扫描件。如有不确定信息可
,确认无误信息可
,也可以取消本次操作
。
学生在系统提交后,将纸质版证明材料提交至所在学院(中心)团委鉴证备案,由各学院(中心)团委具体负责人在系统审核,学院(中心)定期将审核通过学生的纸质版证明材料汇总提交至学生就业创业指导与服务中心(就业方案上报之前每周五报送一次)。
证明材料类型:劳动合同原件(纸质版材料为劳动合同原件的复印件,由党委副书记审签盖章)

(三)自主创业办理流程
操作说明:学生如果自主创业,则在信息网“就业信息维护”栏目点击“其他去向登记”——点击“选择就业去向”——点击“自主创业”,按要求填写自主创业信息并上传证明材料原件扫描件。如有不确定信息可
,确认无误信息可
,也可以取消本次操作
。
学生在系统提交后,将纸质版证明材料提交至所在学院(中心)团委鉴证备案,由各学院(中心)团委具体负责人在系统审核,学院(中心)定期将审核通过学生的纸质版证明材料汇总提交至学生就业创业指导与服务中心(就业方案上报之前每周五报送一次)。
证明材料类型:工商营业执照原件(纸质版材料为工商营业执照原件的复印件,由党委副书记审签盖章)

(四)灵活就业办理流程
操作说明:学生如果与单位灵活就业方式就业,则在信息网“就业信息维护”栏目点击“其他去向登记”——点击“选择就业去向”——点击“灵活就业”,按要求填写灵活就业信息并上传证明材料原件扫描件。如有不确定信息可
,确认无误信息可
,也可以取消本次操作
。
学生在系统提交后,将纸质版证明材料提交至所在学院(中心)团委鉴证备案,由各学院(中心)团委具体负责人在系统审核,学院(中心)定期将审核通过学生的纸质版证明材料汇总提交至学生就业创业指导与服务中心(就业方案上报之前每周五报送一次)。
证明材料类型:《毕业生灵活方式就业证明表》(附件4,须各方签字盖章)

(五)其他
1.应征入伍登记:
操作说明:学生如果报名应征入伍,则在信息网“就业信息维护”栏目点击“其他去向登记”——点击“选择就业去向”——点击“应征入伍”,按要求上传证明材料原件扫描件。如有不确定信息可
,确认无误信息可
,也可以取消本次操作
。
学生在系统提交后,将纸质版证明材料提交至所在学院(中心)团委鉴证备案,由各学院(中心)团委具体负责人在系统审核,学院(中心)定期将审核通过学生的纸质版证明材料汇总提交至学生就业创业指导与服务中心(就业方案上报之前每周五报送一次)。
证明材料类型:入伍通知书原件(纸质版材料为入伍通知书原件的复印件,由党委副书记审签盖章)
2.基层项目登记:
操作说明:学生如果参加国家或地方基层项目,则在信息网“就业信息维护”栏目点击“其他去向登记”——点击“选择就业去向”——点击“基层项目”,按要求填写基层项目信息,并上传证明材料原件扫描件。如有不确定信息可
,确认无误信息可
,也可以取消本次操作
。
学生在系统提交后,将纸质版证明材料提交至所在学院(中心)团委鉴证备案,由各学院(中心)团委具体负责人在系统审核,学院(中心)定期将审核通过学生的纸质版证明材料汇总提交至学生就业创业指导与服务中心(就业方案上报之前每周五报送一次)。
证明材料类型:录用通知或服务协议书原件(纸质版材料为录用通知或服务协议书原件的复印件,由党委副书记审签盖章)
学生就业创业指导与服务中心
2019年10月
学院地址:青岛市崂山区松岭路238号 开云电竞网址崂山校区
邮政编码:266100
开云电竞网址国际事务与公共管理学院 © All Rights Reserved技术支持:海大设计

关注我们官方微信公众号
学院地址:青岛市崂山区松岭路238号 开云电竞网址崂山校区