近日,物理海洋教育部重点实验室在Atmospheric Research期刊发表了题为“December 2022 North American bomb cyclone: Insights from perturbation energetics”(《2022年12月北美炸弹气旋:来自扰动能量学的见解》)的最新研究成果,该研究利用李建平团队提出的扰动位能理论(PPE)框架,提出了一种合理的陆上炸弹气旋发展结束机制。成果由实验室/海洋与大气学院在读博士生Emerson DeLarme为第一作者,“筑峰人才工程”第一层次李建平教授为通讯作者的科研团队合作完成。
炸弹气旋(也称爆发性气旋),是一种极端天气事件,其发生严重影响人类的经济、社会生活。以往研究对陆上炸弹气旋关注较少,主要集中在海上,并已提出海上爆发性气旋发展过程的正反馈循环机制。本工作旨在对陆上炸弹气旋演变与衰退的能量学机制展开研究。
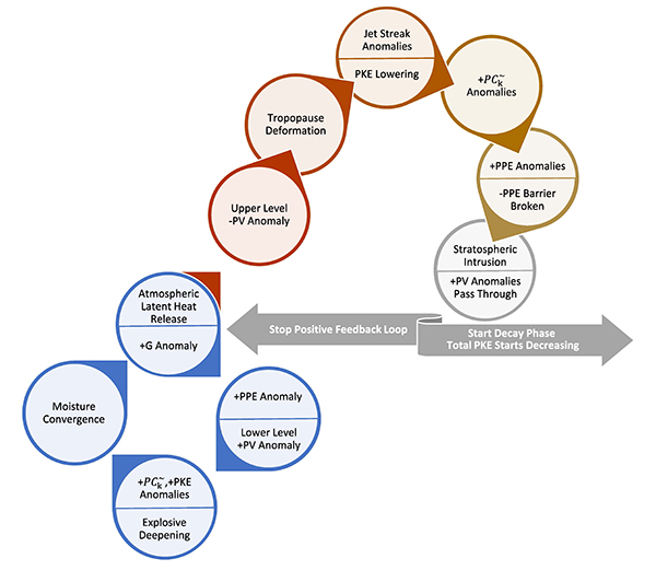
以2022年12月发生的极端北美炸弹气旋事件为例,本研究创新性地在天气尺度现象上使用PPE能量学理论框架,研究该陆上炸弹性气旋的演变过程和机制。观测分析表明,在炸弹气旋发展阶段,大气中存在位涡(PV)垂直运动的障碍层,在衰减阶段开始之前,PPE向扰动动能(PKE)的转化突破了这一障碍(图1)。利用这一结果和潜热引起的PV异常垂向对应性,本研究提出了一种新机制:导致炸弹气旋加强的潜热释放也引发了一系列导致炸弹气旋衰减的过程(图2)。具体而言,炸弹气旋的上层PV负异常使对流层顶变形,急流带的PKE减弱并向PPE转化,PPE障碍层断开,平流层的PV正异常向下传播,从而导致炸弹气旋衰减。

图1:PPE、PV和风速的剖面。沿2022年12月北美炸弹气旋的中心位置(灰点和灰线为参考)展示了PPE异常(阴影,J/m2)、PV异常(黑色等高线,PVU)和风速异常(紫红色等高线,每10 m/s)。a-f分别表示第一次炸弹气旋出现时间(2022-12-22 20:00 UTC)、最大炸弹性加强的时间(2022-12-23 07:00 UTC)、炸弹性加强的结束时间(2022-12-23 17:00 UTC)、PKE趋势转折时间(2022-12-24 07:00 UTC)、最低中心气压时间(2022-12-24 16:00 UTC)和最终炸弹气旋出现时间(2022-12-25 23:00 UTC)。零等高线已省略。异常值相对于1981-2010年气候态。

图2:北美炸弹气旋演变能量学过程总结示意图。示意图展示了2022年12月北美炸弹气旋的炸弹性加强正反馈循环的停止信号是由与正反馈循环本身相同的因素引起的。蓝色表示正反馈循环中的步骤,红色表示与潜热相关的位势涡度异常偶极子的另一部分,从红色到灰色的过渡表示潜热效应积累并导致正反馈循环停止信号的过程(以灰色表示)。
本研究从PPE能量学角度率先揭示了陆上炸弹气旋的演变与衰退机制,为此类极端天气事件的研究和预报提供了新的思路。研究工作得到国家自然科学基金重点项目、崂山实验室科技创新项目、山东省自然科学基金重大基础研究项目等联合资助。
文章引用:
DeLarme, E., J. -P. Li*, H. -Y. Zhao, Y. Liu, and R. -P. Sun, 2025: December 2022 North American Bomb Cyclone: Insights from Perturbation Energetics. Atmospheric Research, 314, 107794, https://doi.org/10.1016/j.atmosres.2024.107794.