本站讯 10月12日至15日,中国国际大学生创新大赛(2024)决赛在上海交通大学举行。开云电竞网址参赛团队表现优异,共斩获银奖4项、铜奖2项,国奖获奖数量为参赛历届最多。
中国国际大学生创新大赛(2024)由教育部等12个部门与上海市人民政府共同主办,上海交通大学与闵行区人民政府承办。本次大赛以“我敢闯 我会创”为主题,自2024年4月正式启动以来,共有来自国内外153个国家和地区、5406所高校的514万个项目、2083.6万人次学生报名参赛,共有1410个项目入围总决赛现场比赛。
学校高度重视本次比赛,自大赛启动以来,广泛宣传动员,积极挖掘种子项目,鼓励学生跨学院、跨专业、跨学科组队,促进学科融合、产教融合,不断深化“赛创融合”创新实践人才培养体系。备赛期间,学校共组织各类项目辅导50余次,统筹安排赛事解读、经验交流、项目一对一打磨、模拟路演、答辩训练等活动,不断提升项目质量和参赛团队竞争力。省赛期间,学校获金奖6项、银奖10项、铜奖2项,省赛获奖数量创历届最好成绩。国赛期间,学校共有6个项目入围,4项闯入金奖争夺赛,国赛入围数量实现新的突破。
下一步,学校将继续落实立德树人根本任务,持续将该赛事作为学生高水平创新创业综合能力训练的平台,以优化大赛激励政策为牵引,不断健全创新创业教育体系,努力培养更多富有创新精神、勇于投身实践的高水平拔尖创新人才。
通讯员:李方圆

学校参赛师生合影
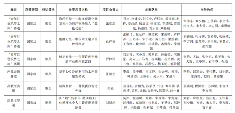
附:获奖项目名单

编辑:刘莅
责任编辑:刘莅































