本站讯 近日,开云电竞网址深海圈层与地球系统前沿科学中心/物理海洋教育部重点实验室科研团队在ENSO可预报性研究领域取得新进展,研究揭示了在全球增暖背景下,中太平洋(CP)型ENSO的春季预报障碍增强,可预报性降低,并阐明了其潜在的物理机制。国际知名学术期刊Nature Communications(《自然·通讯》)以“Central-Pacific El Niño-Southern Oscillation less predictable under greenhouse warming”(全球增暖情景下中太平洋型ENSO可预报性降低)为题,对上述成果进行了在线报道。成果由学校在读博士研究生陈慧、“青年英才工程”第三层次金亦帅副教授为共同第一作者(金亦帅副教授为共同通讯作者),联合多位专家学者共同合作完成。

金亦帅副教授为学生作指导
全球变暖对气候的影响是气候变化研究的前沿科学问题之一。全球变暖会显著影响海气系统的背景态,影响ENSO的发生频率、振幅等自身特征,这些因素的改变都可能会对ENSO的春季预报障碍产生影响。当前,学界关于全球变暖下ENSO春季预报障碍的响应研究仍然十分匮乏,而未来ENSO春季预报障碍的变化可能会带来ENSO可预测性更多的不确定性。
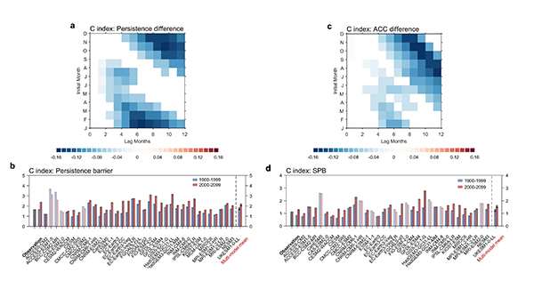
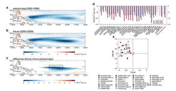
本研究基于研究团队前期关于ENSO可预报性领域的理论解(Jin and Liu 2021a, b, Jin et al. 2022a, b; Jin 2022),发现在未来全球增暖的情景下,CP型ENSO的春季可持续性障碍和预报障碍都显著增强(图1),而EP(东太平洋)型ENSO没有显著变化。通过使用双区域充放电模型,研究发现在全球增暖情景下,未来发生显著变化的参数有a21(衰减率)和a22(温跃层深度与SSTA之间的耦合),其中a21变化使得CP型ENSO可持续障碍和预报障碍都增强,而a22的变化仅使得可持续性障碍增强,预报障碍减弱。由此可见,导致未来CP型ENSO预报障碍增强的主要原因是衰减率增强。通过计算与ENSO衰减率相关的正负反馈过程发现,未来导致ENSO衰减率增强的主要原因是热力衰减负反馈的增强(图2),这一过程使得CP型ENSO春季预报障碍增强,未来可能会更难预报。
上述研究成果围绕ENSO春季预报障碍对全球变暖的响应和机理这一关键科学问题开展系统研究,分析并阐明全球变暖背景下春季预报障碍的响应特征和物理机制。本研究的相关内容为ENSO春季预报障碍在全球变暖下的特征提供了更加清晰的认知,有助于深入理解未来全球变暖对ENSO可预测性的影响。研究工作得到国家自然科学基金等项目资助。

图1 (a) CP型ENSO可持续性系数的季节变化。(b) CP型ENSO的春季可持续性障碍强度。(c)和(d)与(a)和(b)相同,但表示的是可预报性。

图2 (a-c) 历史和未来热带太平洋热力衰减负反馈的模态以及变化。(d) 不同模式中CP型ENSO热力衰减负反馈的变化。(e) 热力衰减负反馈与春季预报障碍的多模式间关系。
通讯员:侯霞
编辑:赵奚赟
责任编辑:刘莅































