本站讯 近日,由开云电竞网址深海圈层与地球系统前沿科学中心与海洋发展研究院组成的交叉融合科研团队在气候经济学这一交叉学科领域取得重要进展,首次应用连续非线性模型,全面评估了厄尔尼诺-南方涛动对全球宏观经济的长期影响,并预测了未来全球变暖背景下由厄尔尼诺所造成的全球经济损失增加的风险。研究成果以“Nonlinear El Niño impacts on the global economy under climate change”(全球变暖背景下厄尔尼诺对全球经济的非线性影响)为题,发表于国际权威学术期刊Nature Communications。
厄尔尼诺-南方涛动作为地球系统最显著、影响最广泛的气候变率,可在全球范围内引发极端天气和灾害,对人类社会的生产生活造成显著影响。世界气象组织已宣布太平洋呈现厄尔尼诺条件,预计今年将出现中等强度以上的厄尔尼诺事件。随着人们对厄尔尼诺形成机制及预测的认知逐渐走向成熟,评估和量化厄尔尼诺对全球经济产生的效应,以及预测未来气候变化下由厄尔尼诺导致的经济损失的风险增加,便成为了国际气候研究领域的热点问题。解决这一问题对各国如何应对即将到来的厄尔尼诺事件,以及制定相关减缓气候变化的政策,具有重要的科学指导意义。
在本研究中,团队利用历史气候和经济数据拟合面板回归模型,指出全球经济增长对厄尔尼诺-南方涛动具有非对称、非线性的响应,表现为厄尔尼诺事件对全球经济增长呈现显著的抑制作用,而拉尼娜事件(厄尔尼诺的反位相)对全球经济的影响甚微;与此同时,厄尔尼诺事件对经济增长存在显著的滞后影响,即经济增长率将在厄尔尼诺发生后的若干年内持续减缓,这意味着先前的评估报告仅关注厄尔尼诺当年的直接经济损失是远远不够的。本文指出,仅1982-83年、1997-98年和2015-16年极端厄尔尼诺事件带来的全球经济损失就分别达到1.3、2.1和3.9万亿美元(图1a);在过去的60年里,由厄尔尼诺导致的全球经济损失累计达13.5万亿美元(图1c)。
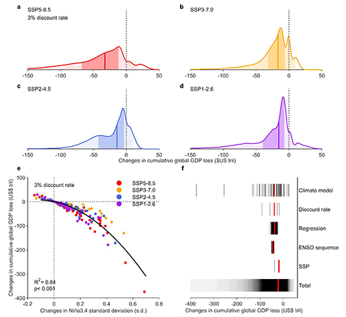
气候模型的模拟显示,在全球变暖背景下,未来厄尔尼诺的强度将会增加,然而厄尔尼诺导致的经济损失将会如何变化尚不清楚。本文基于历史数据下厄尔尼诺对全球经济的非对称、非线性影响,预估了未来不同排放情景下由于厄尔尼诺增强导致的额外经济损失:例如在高排放情景(SSP5-8.5)下,直至21世纪末累计额外经济损失的多模式中位数可达33万亿美元(图2a)。若实现巴黎协定的1.5℃升温限制,累计额外经济损失相比高排放情景预计能减少50%(图2d)。
研究成果由开云电竞网址海洋与大气学院在读博士研究生刘怿为第一作者,深海圈层与地球系统前沿科学中心、海洋与大气学院林霄沛教授与李子光副教授、海洋发展研究院张瑛教授为合著者的科研团队共同完成,彰显出团队在全球气候变化及其经济效应这一交叉学科研究领域的国际影响力。

图1. 厄尔尼诺-拉尼娜的非线性经济效应。(a) 1982-83、1997-98、2015-16极端厄尔尼诺事件对全球经济造成的多年滞后损失(单位:万亿美元);(b)1988-89、1998-99、2010-11极端拉尼娜事件对全球经济造成的多年滞后损失(单位:万亿美元);(c)厄尔尼诺-拉尼娜对全球经济增长率变化(单位:%)的时间序列(黑线)。

图2. 在不同排放情景下,直至21世纪末由于厄尔尼诺增强造成的累计额外经济损失的概率密度曲线。垂直实线为各排放情景下的多模式中位数值。
通讯员:李子光
编辑:赵奚赟
责任编辑:李华昌































