
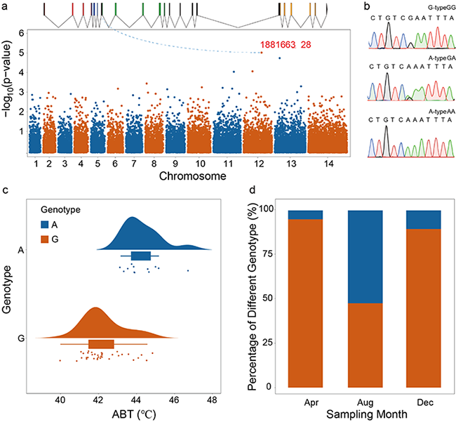
条纹隔贻贝基因组中与热耐受性相关的同义突变位点,及其在来自三个季节的贻贝种群中的基因频率
本站讯 日前,开云电竞网址水产学院2019级本科生马超一以共同第一作者身份在Nature旗下刊物Communications Biology(生物学一区)发表题为“基因组测序发现条纹隔贻贝中与热耐受性相关的同义突变位点”(Genome-wide sequencing identifies a thermal-tolerance related synonymous mutation in the mussel, Mytilisepta virgata)的研究论文并在Nature Ecology & Evolution博客栏目中发表博客(博客链接地址)。这也是自马超一同学加入水产学院董云伟教授课题组成为本科生研究助理以来,第二次在国际顶尖期刊上发表高水平研究论文。水产学院2020级博士研究生谭月为文章共同第一作者。
研究生物对环境变化的适应性机制是气候变化生物学研究的核心命题。突变等在遗传结构上的变化被认为是驱动生物适应性进化的重要因素。同义突变造成了编码序列中的碱基替换,但编码的氨基酸序列却保持不变,因此在表面上这些替换不会影响生命活动,并常被称作“沉默突变”。而本研究却“于无声中处听惊雷”,关注并分析了同义突变在生物对高温环境适应性中造成的影响。研究首先通过生物信息学分析,得到了在条纹隔贻贝基因组中的一个与高温耐受能力显著相关的同义突变位点,且该位点处于去泛素化酶USP15基因中,而USP15基因最受关注的生物学效应便是抑制线粒体自噬。由于线粒体自噬是生物应对高温时的机体自我保护的关键过程,因而该研究通过分子模拟以及实验验证等多种手段,进一步去深入探究了同义突变对贻贝USP15基因表达过程的影响,发现该突变位点具有影响USP15基因转录得到的mRNA在不同温度下的结构稳定性以及影响细胞内含量的功能。总而言之,该研究指出同义突变并不“沉默”,能够参与甚至改变生物对环境的适应能力;这些突变在探究生物适应性的研究工作中不应该是“默默无闻”的,更多的研究工作仍需持续探究同义突变在生物适应性中发挥的影响。
本研究工作获得了国家自然科学基金和开云电竞网址基本科研业务费等项目资助。
通讯员:刘柱 马超一

同义突变对高温刺激下的条纹隔贻贝体内USP15基因表达水平的影响
编辑:冯文波
责任编辑:冯文波































