喜报!中心2025年国家自然科学基金斩获多项成果!
近日,2025年度国家自然科学基金项目评审结果正式公布,方宗熙海洋生物进化与发育研究中心科研团队再创佳绩,在多个项目类别中取得丰硕成果,充分展现了中心在科研创新方面的雄厚实力与持续活力。


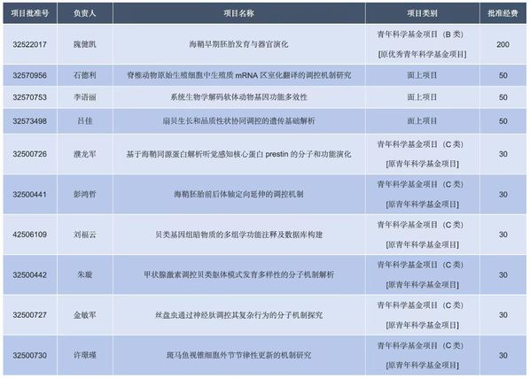
隗建凯副教授凭借卓越的科研规划与创新潜力,成功获得青年科学基金项目(B类)[原优秀青年科学基金项目]资助。这是中心继李语丽(2022 年)和王静(2024 年)博士之后获得的第三个国家基金委优青项目。该项目不仅是对他们个人科研能力的充分肯定,也为中心青年科研人才的成长提供了示范。

石德利

李语丽

吕佳
新引进的**教授、法国国家科学研究中心的石德利教授,以其深厚的学术积累融入中心科研工作,成功获批面上项目。石德利教授不仅为中心带来了国际前沿的研究视角,也进一步推动了学科的交叉与融合发展。李语丽教授与吕佳副教授亦在面上项目中脱颖而出,凭借扎实的研究基础和创新的学术观点,为中心科研工作的深入开展提供了有力支撑。

人才引进与培养成效持续显现。新引进人才濮龙军博士,以及中心毕业博士生彭鸿哲、刘福云、朱璇、金敏军、许璟瑾均获得青年科学基金项目(C类)[原青年科学基金项目]资助。作为中心科研新生力量,他们展现出蓬勃的创新活力,为科研梯队的建设注入了新的动力。
此次国家自然科学基金项目的丰收,是方宗熙中心长期致力于科研创新和人才培育的结果。未来,方宗熙中心将继续打造高水平的科研平台,积极鼓励师生开展前沿探索,以科研实力推动学科建设,为海洋生物进化与发育领域的创新发展贡献更多智慧与力量。


English
中文

