2017年11月23日,国际权威期刊Nature子刊《Nature Communications》以Article形式在线发表了开云电竞网址“海洋生物遗传学与育种”教育部重点实验室包振民教授团队的最新论文“Scallop genome revealsmolecular adaptations to semi-sessile life and neurotoxins”(扇贝基因组揭示其对半附着生活方式和神经毒素耐受的分子适应机制)。包振民教授课题组与北京诺禾致源公司、美国罗格斯大学等单位研究人员合作,继虾夷扇贝之后完成了第二种我国主养扇贝(栉孔扇贝)基因组精细图谱的绘制,在双壳贝类环境适应性的组学解析方面取得重要进展。
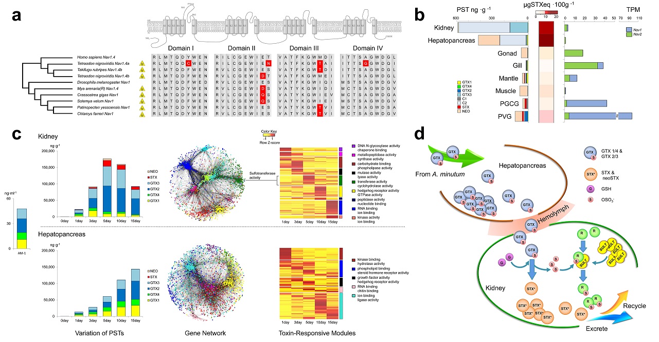
双壳贝类全球分布近万种,作为距今5亿年前就已出现的古老动物类群,虽历经多次生物大灭绝事件,至今仍昌盛并繁衍不息,其非凡的环境适应能力使之成为研究动物适应性进化的良好模型。扇贝以绚丽多彩的贝壳为人们所熟知,其营半附着生活方式,具有硕大闭壳肌以支撑其游泳能力、拥有众多发达的镜眼以寻觅合适的栖息地及躲避敌害,可分泌足丝营暂时性附着生活,以及积累并耐受高浓度藻源性神经毒素,探索这些适应性性状产生的分子基础有助于理解双壳贝类是如何通过进化以适应不同的生境。包振民教授团队领导完成了栉孔扇贝首张高质量全基因组图谱绘制。通过研究发现,控制能量供给的关键酶―精氨酸激酶在扇贝闭壳肌中的表达量高达34,704 tpm,对其实现爆发式游泳能力至关重要。扇贝通过高表达产能步骤的相关基因而低表达耗能步骤的相关基因,以实现更高的产能效率。与脊椎动物不同,扇贝肌肉呈现“分子杂合”状态,即脊椎动物横纹肌和平滑肌标志基因在扇贝相应类型肌肉中均呈共表达现象,且这种“分子杂合”现象很可能是动物肌肉的一种古老的存在形态。对扇贝眼睛的研究发现,其高表达的视蛋白r-opsin基因为通过反转座机制产生的无内含子基因,为其实现快速转录产生大量视蛋白提供进化优势,视蛋白基因家族通过扩张及增加关键功能位点的新突变以拓展对不同波长光谱感知的敏感性。扇贝具有功能特化的足,通过全面解析足丝分泌的时空调控模式,揭示了扩张的酪氨酸酶基因家族在扇贝足丝分泌和粘附过程中所起的重要调控作用。扇贝足丝粘附的关键组分与已知贻贝相关组分存在很大不同,为开发新型“湿粘附”材料奠定基础。此外,研究发现扇贝对高浓度藻源毒素的耐受能力,主要通过改变Na离子通道关键位点及表达量来实现,使贝类能够提升数十倍乃至上万倍的毒素抗性。研究还意外发现扇贝的肾是积累和转化毒素最主要的器官,这也是一个突破性的发现,此前肾在贝类毒素研究中一直是被忽视的一个器官。研究发现扇贝肝胰腺和肾作为两个主要“毒素中心”,前者主要负责毒素吸收和转运,而后者主要负责毒素转化和代谢,其中磺基转移酶在毒素转化中起着重要作用。上述研究为拓展和加深了当前学界对扇贝半附着生活方式和神经毒素耐受的组学调控基础的认识,为理解双壳贝类适应性性状的进化起源提供了新的认知。
“海洋生物遗传学与育种”教育部重点实验室包振民教授和王师教授为本文的通讯作者。研究工作获得国家自然科学基金、国家863计划、海洋国家实验室“鳌山人才”等项目资助。
扇贝耐受毒素机制及毒素在肝胰腺与肾中的积累转化机制
