在国家自然科学基金等项目的资助下,海化重点实验室赵美训教授课题组与我校客座教授张劲教授、日本长崎大学Shigenobu Takeda教授和Yoshiko Kondo博士、广东海洋大学陈法锦教授合作,在国际生物学顶尖期刊《Frontiers in Marine Science》(2021年影响因子4.912)发表了题为“Phytoplankton Distributions in the Kuroshio-Oyashio Region of the Northwest Pacific Ocean: Implications for Marine Ecology and Carbon Cycle”的研究成果,阐明了黑潮-亲潮区域浮游植物生物量和群落结构在水平和垂直方向的变化及控制机制,及其对海洋碳循环的研究意义。
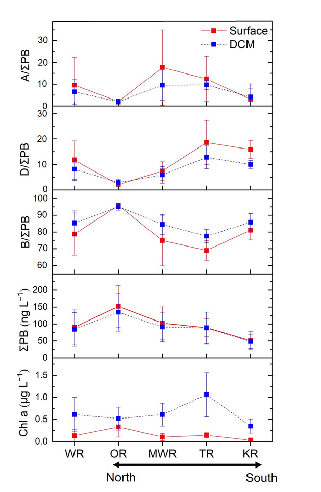
西北太平洋是重要的碳汇区,但目前缺乏对西北太平洋透光层大规模浮游植物的调查研究,致使该区域生物碳泵效率的估算存在不确定性。博士研究生王瑶瑶等分析了夏季黑潮-亲潮区域表层和叶绿素最大层(DCM层)的菜子甾醇、甲藻甾醇和C37长链烯酮的空间分布。结果表明,类脂生物标志物可以作为浮游植物生物量垂直分布的指标,在表层和DCM层的含量基本相当。具有不同营养盐浓度的水团控制不同海域浮游植物的分布:高营养盐的亲潮区生物量高且硅藻占主导;寡营养盐的黑潮区生物量低,甲藻占比增加;混合区,黑潮和亲潮水团之间的相互作用增强了营养盐的供应,从而促进了生物量的增加和定鞭藻占比的增加;对马海峡区,由于黑潮与高N:P的陆架水团混合,甲藻占比增加。与表层相比,DCM层硅藻占比增加,可能会使生物固定的碳更容易沉降埋藏至深海。本研究定量揭示了浮游植物生物量和群落结构在水平和垂直方向上的变化特征,为进一步认识西北太平洋典型海域的生态系统功能和生物地球化学循环提供了重要基础。

图1. 整个区域(WR)和四个分区表层和DCM层类脂生物标志物的占比(%)、三种类脂生物标志物浓度之和(ΣPB)和Chl a浓度(均值± SD)。OR:亲潮区;MWR:混合区;TR:对马海峡区;KR:黑潮区。
文章链接:https://doi.org/10.3389/fmars.2022.865142
参考文献:Wang Y, Bi R, Zhang J, Gao J, Takeda S, Kondo Y, Chen F, Jin G, Sachs JP and Zhao M. (2022). Phytoplankton Distributions in the Kuroshio-Oyashio Region of the Northwest Pacific Ocean: Implications for Marine Ecology and Carbon Cycle. Frontiers in Marine Science 9:865142. doi: 10.3389/fmars.2022.865142

