
肿瘤转移是癌症治疗失败的主要原因,约90%的癌症患者死于肿瘤转移。最近兴起的肿瘤免疫治疗方法,在抗肿瘤转移中显示出了巨大的潜力。然而,在肿瘤复杂微环境中存在的M2型肿瘤相关巨噬细胞(M2-TAM),可吞噬凋亡的肿瘤细胞并抑制树突状细胞等抗原提呈细胞的功能,明显减少肿瘤相关抗原呈递作用,从而“劫持”抗肿瘤免疫反应,大大降低了免疫治疗对肿瘤转移的有效性。
近期,赵峡教授课题组基于“被M2-TAM劫持的免疫反应”救援策略,采用海洋岩藻聚糖(Fuc)和不饱和脂肪酸构建了一种新型纳米载药胶束(FSSeD-CFZs),具有明显的抗肿瘤转移作用。相关成果以“TAM-hijacked immunoreaction rescued by hypoxia pathway-intervened strategy for enhanced metastatic cancer immunotherapy”为题,2023年9月27日在线发表于国际知名期刊《Small》(IF = 13.3)。我院蒋天泽老师为论文的第一作者,赵峡教授为论文的通讯作者,该研究得到了国家自然科学基金和山东省自然科学基金的支持。
本研究通过还原响应性硫硒键(SSe)将Fuc与二十二碳六烯酸(DHA)相连得到两亲性聚合物(Fuc-SSe-DHA),再经自组装包载卡非佐米(CFZ)得到FSSeD–CFZs(图1A)。FSSeD–CFZs可靶向肿瘤组织并在肿瘤还原性微环境中响应性释放药物,通过诱导肿瘤免疫原性细胞死亡(ICD)和干预乏氧信号通路,明显减少肿瘤微环境中的M2-TAM和促进树突状细胞(DC)的成熟,从而将“被劫持的抗肿瘤免疫反应”救援出来,显著抑制了肿瘤的转移(图1B)。

图1. 救援肿瘤相关巨噬细胞劫持的免疫反应示意图。(A)FSSeD-CFZs的制备;(B)FSSeD-CFZs救援免疫反应和抗肿瘤转移机制。
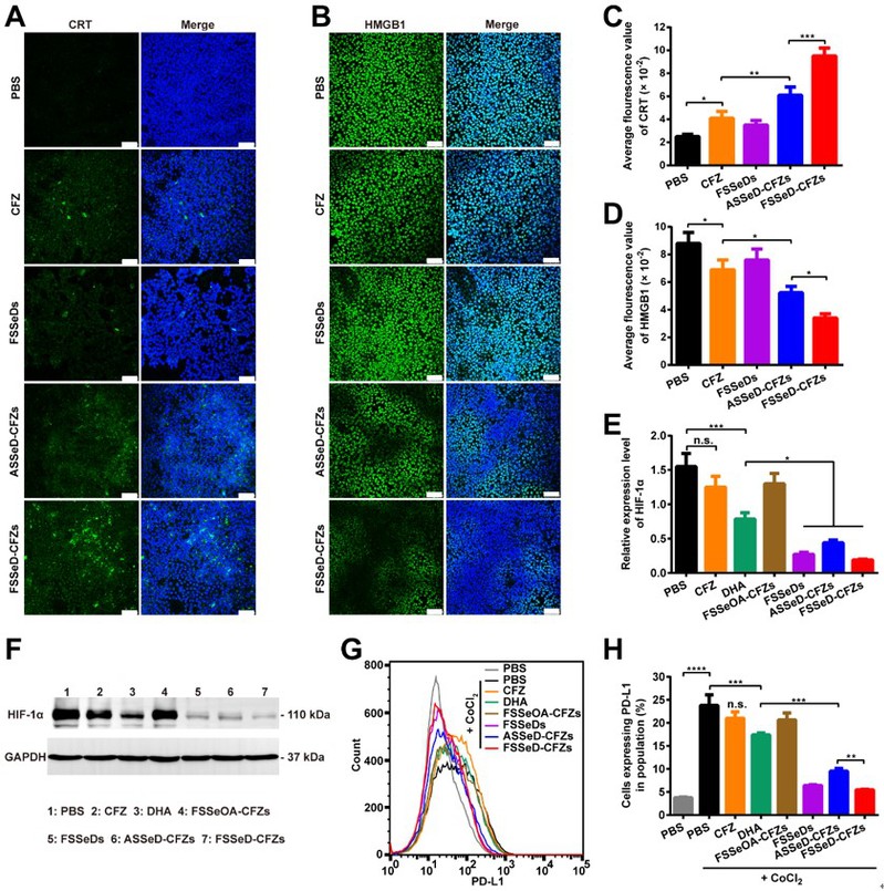
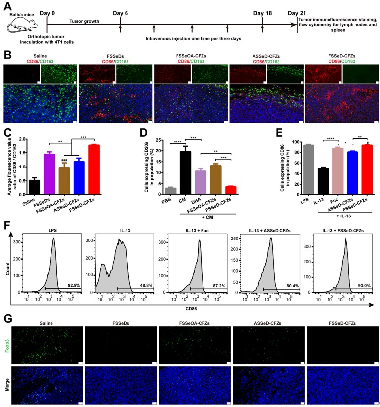
该团队研究发现,FSSeD-CFZs中的CFZ可诱导肿瘤细胞ICD(图2A-D)产生明显的抗肿瘤免疫反应,同时DHA可降低乏氧诱导因子1α(HIF-1α)的表达(图2E, F)。通过干预肿瘤乏氧信号通路,FSSeD-CFZs还可明显降低免疫检查点抑制剂PD-L1的表达(图2G, H),显著减少肿瘤组织中M2-TAM的浸润(图3B,C),增加抗肿瘤M1型巨噬细胞的极化(图3E, F)。由于M2-TAM的减少,肿瘤组织中具有免疫抑制作用的调节性T细胞(Treg)(图3G)和髓源抑制细胞(MDSC)浸润也显著降低,表明FSSeD-CFZs可有效解除M2-TAM的“免疫劫持”作用。

图2. FSSeD-CFZs体外诱导ICD及干预乏氧通路结果。(A)ICD标志蛋白钙网蛋白(CRT)和(B)高迁移率族蛋白B1(HMGB1)荧光图像。比例尺,75 µm。(C)CRT和(D)HMGB1荧光强度半定量分析。(E)HIF-1α的Western Blot半定量分析。(F)Western Blot法分析HIF-1α的表达。(G)流式细胞术分析PD-L1的表达。(H)PD-L1表达的定量分析。

图3:FSSeD-CFZs解除M2-TAM免疫劫持作用。(A)体内免疫机制考察给药示意图。(B)肿瘤组织切片中M1巨噬细胞(CD86+)和M2巨噬细胞(CD163+)的免疫荧光图像。比例尺,50 µm。(C)M1与M2巨噬细胞的荧光比值。流式细胞术半定量分析(D)CD206+ M2巨噬细胞和(E)CD86+ M1巨噬细胞。(F)体外CD86+M1巨噬细胞的流式细胞术分析。(G)肿瘤组织切片中Treg(Foxp3+)的免疫荧光图像。比例尺,50 µm。
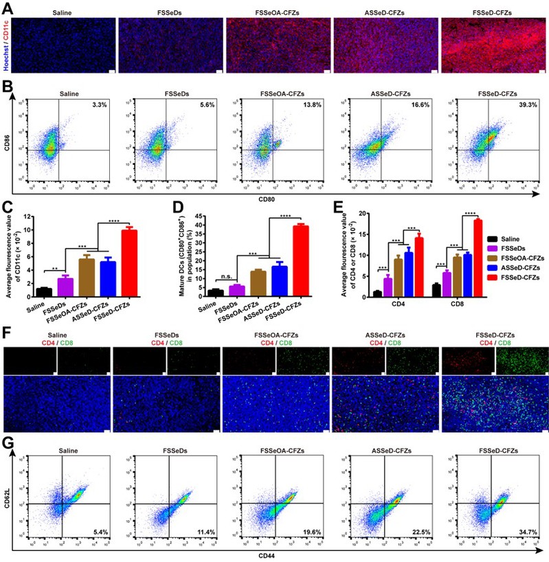
另外,FSSeD-CFZs可显著增加DC在肿瘤组织中的浸润(图4A, C)和促进DC的成熟(图4B, D),并进一步增加CD4+和CD8+ T细胞对肿瘤组织的浸润(图4E, F)。更重要的是,FSSeD-CFZs还可显著增加记忆T细胞(图4G),促进对肿瘤抗原的记忆作用,加强对肿瘤细胞转移的监视和清除。以上结果证明,FSSeD-CFZs通过救援M2-TAM的“免疫劫持”作用,有效增强了ICD引发的抗肿瘤免疫反应。

图4. FSSeD-CFZs增强抗肿瘤免疫应答。(A)肿瘤切片中DC(CD11c+)的免疫荧光图像。比例尺,50µm。(B)成熟DC的流式细胞术分析。(C)免疫荧光染色CD11c+ DC,(D)流式细胞术成熟DC,(E)免疫荧光染色CD4+或CD8+T细胞的定量分析。(F)肿瘤切片CD4+或CD8+T细胞的免疫荧光图像。比例尺,50µm。(G)脾脏记忆T细胞CD44+/CD62L-的流式细胞术分析。
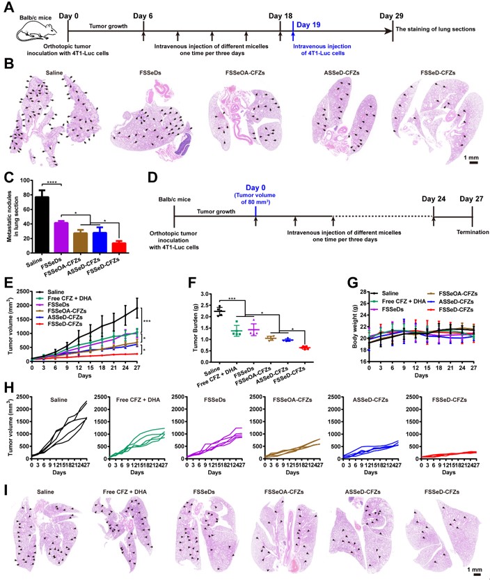
该团队以尾静脉注射乳腺癌细胞小鼠为模型,验证了FSSeD-CFZs可有效清除发生转移的肿瘤细胞和防止转移灶的形成(图5B, C)。在原位乳腺癌小鼠模型中,FSSeD-CFZs不仅可有效抑制原位肿瘤的生长(图5E, F, H),而且可显著减少肺转移灶的数量(图5I)。这些结果表明,FSSeD-CFZs通过救援M2-TAM的“免疫劫持”作用,对原位肿瘤及其转移均具有显著的治疗效果。

图5. FSSeD-CFZs抑制肿瘤转移和原位肿瘤生长。(A)静脉注射4T1-Luc细胞小鼠模型抑制肿瘤转移的治疗方案。(B)肺切片H&E染色图像。黑色箭头表示肺切片中的转移结节。(C)肺切片转移结节的定量分析。(D)原位乳腺癌小鼠治疗方案。(E)原位乳腺癌小鼠肿瘤生长曲线。(F)治疗后肿瘤质量的定量分析。(G)小鼠体重变化曲线。(H)不同给药组每只小鼠肿瘤生长曲线。(I)原位乳腺癌小鼠肺切片H&E染色图像。黑色箭头表示肺切片中的转移结节。
赵峡课题组基于海洋来源的岩藻聚糖和不饱和脂肪酸,通过具有还原响应性的硫硒键连接和自组装构建了一种新型的载药胶束FSSeD-CFZs。该纳米胶束通过将肿瘤的ICD与乏氧通路干预策略相联合,可有效救援M2型肿瘤相关巨噬细胞“劫持”的抗肿瘤免疫反应,具有明显增强抗肿瘤转移的疗效。该项研究为抗肿瘤转移和降低肿瘤死亡率提供了新的策略。
参考文献:
Tianze Jiang, Bingjie Wang, Teng Wang, Lianxiao Zhang, Xiangyan Chen, Xia Zhao. TAM-hijacked immunoreaction rescued by hypoxia pathway-intervened strategy for enhanced metastatic cancer immunotherapy. Small, 2023, DOI: 10.1002/smll.202305728.
原文链接:https://doi.org/10.1002/smll.202305728
