
你还在为皮肤伤口感染经久不愈感到苦恼吗?近日,开云电竞网址医药学院赵峡教授团队基于褐藻酸良好的生物相容性和保湿性能,开发了一种海藻多糖光动力温敏水凝胶,可以在不使用抗生素的情况下明显加速感染性伤口的愈合,而且不产生耐药性。相关研究以“Photodynamic Alginate Zn-MOF Thermosensitive Hydrogel for Accelerated Healing of Infected Wounds”为题,在5月2日发表在《ACS Applied Materials & Interfaces》(IF=10.383)上。
目前,抗生素虽已被广泛用于抗感染治疗,但抗生素的滥用易导致耐药菌株的发展,不利于伤口的愈合。光动力疗法(PDT)是最近兴起的一种不易产生耐药性的新型抗菌方式,可以在特定波长下刺激细胞产生活性氧(ROS),通过氧化应激诱导细菌死亡。但常用的光敏剂多为疏水性或带负电荷,容易被同样带负电荷的细胞膜排斥,从而会减少细胞中ROS的积累,影响其抗菌作用的发挥。
基于上述背景,该研究利用锌离子有机金属框架(Zn-MOF)负载光敏剂二氢卟吩(Ce6),并与褐藻酸和泊洛沙姆(F127)复合制备了一种光动力温敏水凝胶(Ce6@MOF-Gel,图1 a)。Zn-MOF的多孔结构可以实现对Ce6的有效负载,并可在伤口微酸环境中响应性持续释放Zn2+。Zn2+可通过与带负电荷的细胞膜结合,增加Ce6在细菌内部的积累和ROS的产生,从而可明显促进感染性伤口的愈合(图1b)。在体温条件下,Ce6@MOF-Gel可以从溶胶转变为凝胶状态,能满足不同形状的伤口需要。而且,Ce6@MOF-Gel在660 nm激光照射下可明显产生ROS(图2),有利于发挥光热抗菌作用。

图1:Ce6@MOF-Gel的制备以及治疗皮肤感染伤口的示意图。(a)Ce6@MOF-Gel的制备方法。(b)Ce6@MOF-Gel应用于感染伤口后,在伤口微酸的环境下MOF解离释放Zn2+。Zn2+与带负电的细胞膜结合,破坏细胞膜的通透性,增加光敏剂Ce6的内化。Ce6在激光照射(660 nm)下产生ROS,导致细菌内部产生氧化应激,进而导致细菌死亡。

图2:水凝胶的形貌观察以及性能表征(a)凝胶的SEM图以及MOFs在水凝胶中的分布(黄色箭头:MOFs);(b)Ce6@MOF-Gel的储能模量G’和损耗模量G’’随温度变化情况;(c)凝胶的应变曲线,扫描范围为0.1-100%;(d)凝胶ROS产生情况。
该团队研究发现,Ce6@MOF-Gel在激光照射下可达到与阳性对照青霉素相似的抗菌活性(图3a-b)。但青霉素组处理组在经过3次传代后,细菌达到对数生长期所需的时间显著缩短,表明产生了明显的耐药性;而Ce6@MOF-Gel处理组在经过6次传代给药后,细菌达到对数生长期的时间仍保持稳定(图3c),表明Ce6@MOF-Gel不易产生耐药性。而且,Ce6@MOF-Gel在激光照射下还能显著抑制耐抗生素菌的生长(图3d)。另外,在Ce6@MOF-Gel治疗过程中,发现有明显的细胞膜损伤和破裂,使细菌内容物外泄,最终导致细菌的死亡(图3e)。这可能和Zn2+与细胞膜的静电相互作用,以及光敏剂Ce6产生的ROS造成对细菌膜的破坏有关。

图3:Ce6@MOF-Gel的体外抗真菌效果以及抗菌机制研究。(a)金黄色葡萄球菌菌落的代表性照片;(b)凝胶抗菌作用定量分析;(C)凝胶处理组在经过传代后细菌达到对数生长期所需的时间变化情况;(d)凝胶抗耐抗生素细菌生长情况;(e)金黄色葡萄球菌的透射电镜和扫描电镜(黄色箭头:破碎的细胞膜)
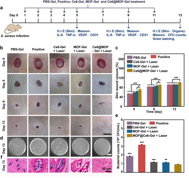
该团队通过构建金黄色葡萄球菌感染的大鼠模型研究发现,Ce6@MOF-Gel在第13天可使大鼠的伤口完全愈合(图4)。进一步采用H&E染色和马松染色评估创面愈合进展结果表明,Ce6@MOF-Gel可以明显减少伤口的炎症、促进血管的生成、胶原蛋白的沉积和伤口的再上皮化,从而明显加速了感染伤口的愈合过程。

图4:Ce6@MOF-Gel的体内抗皮肤全层感染伤口效果。(a)皮肤全层感染动物模型构建以及给药示意图;(b)不同时间和不同材料的伤口愈合代表性图像;(c)伤口面积定量分析;(d)第13天伤口部位细菌感染的图像和(e)定量分析;(f)不同治疗组大鼠创面第13天革兰氏染色图像。
综上所述,该研究基于有机金属框架(Zn-MOF)与光动力疗法(PDT)联合的策略,成功制备了一种海藻多糖光动力温敏性水凝胶(Ce6@MOF-Gel)。Ce6@MOF-Gel主要通过细菌细胞膜的破坏和PDT产生的ROS联合发挥抗菌作用,有效避免了细菌耐药性的产生。该海藻多糖水凝胶具有明显的促感染伤口愈合的作用,与市售海藻酸盐伤口敷料阳性对照相比具有明显的优势。该研究为抗耐药性细菌感染的治疗和海洋多糖新型伤口敷料的开发提供了新思路。
参考文献:
Wenshang Zhang, Bingjie Wang, Guangli Xiang, Tianze Jiang, Xia Zhao. Photodynamic Alginate Zn-MOF Thermo-Sensitive Hydrogel for Accelerated Healing of Infected wounds. ACS Applied Materials & Interfaces,2023,DOI: https://doi.org/10.1021/acsami.2c23321.
