据统计,每年全球约有10亿人饱受真菌疾病困扰,其中最常见的真菌性皮肤或软组织感染已被认为是第四大常见的健康障碍。皮肤的真菌感染可分为浅层感染和深层感染:浅层真菌感染仅仅局限于皮肤的外层,可采用复方酮康唑、克霉唑、咪康唑等药物软膏进行有效治疗;深层真菌感染由于皮肤角质层屏障等原因,传统透皮药物难以抵达病灶,且长期用药容易导致真菌耐药性的产生,其治疗面临巨大挑战。因此,如何提高药物的透皮效率和降低真菌耐药性的产生,是实现皮肤深层真菌感染有效治疗的关键。
近日,医药学院赵峡教授团队开发了一种以透明质酸和羧甲基纤维素钠为基质材料,共负载硫化铜纳米酶(CuS NE)和抗菌肽(PAF-26)的可生物降解微针(CuS/PAF-26 MN)(图1 A),有效提高了药物的透皮效率和避免了真菌耐药性的产生,在抗皮肤深层真菌感染方面取得了新的进展。CuS/PAF-26 MN可有效突破皮肤角质层屏障,微针针尖的快速溶解可同时释放CuS NE和PAF-26。其中,CuS NE可催化过氧化氢(H2O2)产生毒性活性氧(ROS),实现对真菌的有效杀伤;PAF-26可直接破坏真菌的细胞膜,并使CuS NE产生的ROS迅速进入真菌,从而实现强大的协同抗真菌作用(图1 B)。

图1:CuS/PAF-26 MN的制备以及治疗皮肤深层真菌感染示意图。(A)采用模具法制备CuS/PAF-26 MN。(B)CuS/PAF-26 MN插入皮肤后快速溶解,持续释放CuS NE和PAF-26有效杀灭真菌。CuS NE通过催化H2O2生成活性氧(ROS)与PAF-26通过破坏真菌细胞膜协同实现抗真菌作用。
在未使用传统抗生素的情况下,作者制备的CuS/PAF-26 MN真菌抑制率达到98.8%,可以实现与传统抗生素两性霉素B(99.2%)相当的抗真菌效果(图2A-B)。CuS/PAF-26 MN对白色念珠真菌的最低抑菌浓度(MIC)的结果显示:CuS/PAF-26 MN的MIC(CuS: 0.39 μg/mL, PAF-26: 0.078 mg/mL)显著低于CuS MN(1.56 μg/mL)和PAF-26 MN(0.156 mg/mL)(图2C),表明CuS/PAF-26 MN具有明显的纳米酶和抗菌肽协同抗真菌作用。同时,作者利用透射电镜(TEM)和扫描电镜(SEM)观察CuS/PAF-26 MN处理前后白色念珠菌的形态变化。结果显示,CuS/PAF-26 MN处理后,真菌出现明显的破碎、皱缩、内容物渗出等现象(图2E)。这证明CuS/PAF-26 MN具有良好的抗真菌性能。
此外,作者还研究了CuS/PAF-26 MN处理后,真菌的耐药性变化。结果显示,当两性霉素B与白色念珠菌共孵育传代3次后其MIC值增加了2倍,传代6次后MIC值增加了17.5倍。但作者制备的CuS/PAF-26 MN在传代6次后,对白色念珠菌的MIC值仍保持不变(图2D),表明CuS/PAF-26 MN可有效避免真菌耐药性的产生。

图2:CuS/PAF-26 MN的体外抗真菌效果及真菌耐药性考察。不同制剂处理后,琼脂平板上白色念珠菌菌落的代表性照片(A)和定量分析(B)。比例尺: 25 mm。(C)CuS MN、PAF-26 MN和CuS/PAF-26 MN对白色念珠菌的最小抑菌浓度。(D)经CuS/PAF-26 MN和两性霉素B处理后白色念珠菌的耐药性变化。(E)经CuS/PAF-26 MN处理前后白色念珠菌的SEM和TEM图像。比例尺: 500 nm。
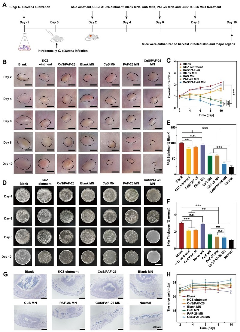
作者构建白色念珠菌皮肤深层感染小鼠模型(图3A),以市售酮康唑(KCZ)乳膏作为对照药物,研究CuS/PAF-26 MN的体内抗真菌效果。结果表明,KCZ乳膏和CuS/PAF-26基质材料治疗后,小鼠结节生长至初始大小的153% 或171%,而经CuS/PAF-26 MN处理的结节大小显著降低至初始大小的19%(图3B-C)。此外,作者提取不同治疗组感染皮肤组织的残留真菌,并进行体外培养。结果也发现,CuS/PAF-26 MN组中无菌落存在,而其它处理组中仍有明显的菌落出现(图3D)。同时,作者对不同治疗组感染皮肤组织进行过碘酸雪夫染色(PAS)(图3E和3G),结果显示CuS/PAF-26 MN处理10天后,真菌残留数量与未感染皮肤几乎相同,而其它制剂处理后仍存在明显的感染。此外,CuS/PAF-26 MN处理组的小鼠皮肤厚度也与正常皮肤最接近(图3F)。上述结果表明,作者制备的CuS/PAF-26 MN可以很好地突破角质层屏障,通过纳米酶和抗菌肽的协同作用实现对皮肤深层真菌感染的显著治疗效果。同时,各组制剂治疗后小鼠体重均未出现明显下降(图3H),表明各组制剂都具有良好的生物安全性。

图3:CuS/PAF-26 MN的体内抗皮肤深层真菌感染效果。(A)皮肤深层真菌感染动物模型构建及给药示意图。(B)采用酮康唑(KCZ)乳膏、CuS/PAF-26针尖材料、空白微针、CuS MN、PAF-26 MN和CuS/PAF-26 MN治疗后,不同时间点真菌感染部位图像。(C)不同制剂治疗后真菌感染结节大小的变化。(D)不同制剂治疗后,不同时间点各组小鼠感染皮肤组织体外真菌培养图像,比例尺: 50 mm。(E)不同治疗组与对照组的PAS染色统计图。(F)不同治疗组给药后皮肤厚度(与正常皮肤比)。(G)给药结束时感染小鼠和正常小鼠PAS染色皮肤的组织学图像。(H)不同制剂在不同时间给药后小鼠的体重变化。
综上所述,在这篇文章报道的工作中,作者在未使用传统化学抗生素的情况下,通过将CuS纳米酶产生的ROS和抗菌肽对真菌膜的破坏作用相结合制备成可生物降解的微针,不仅可以突破角质层屏障,提高药物的透皮效率和减少给药频率,还可以显著发挥抗皮肤深层真菌感染效果,有效避免耐药菌株的产生。因此,该文章报道的CuS/PAF-26 MN具有良好的应用前景,为皮肤深层真菌感染治疗提供了一种新策略。相关工作以“Hyaluronic Acid-Based CuS Nanoenzyme Biodegradable Microneedles for Treating Deep Cutaneous Fungal Infection without Drug Resistance”为题发表在Nano Letters。开云电竞网址医药学院博士研究生王炳杰为本文第一作者,青岛大学附属青岛中心医院潘琪和开云电竞网址赵峡教授为本文通讯作者。
参考文献
Wang, B.; Zhang, W.; Pan, Q.; Tao, J.; Li, S.; Jiang, T.; Zhao, X., Hyaluronic Acid-Based CuS Nanoenzyme Biodegradable Microneedles for Treating Deep Cutaneous Fungal Infection without Drug Resistance. Nano Letters,2023, DOI: 10.1021/acs.nanolett.2c04539.
原文链接:https://pubs.acs.org/doi/full/10.1021/acs.nanolett.2c04539
