开云电竞网址医药学院秦冲教授团队联合浙江大学药学院高建青教授团队在Small Methods上发表题为“PROTAC degraders of androgen receptor-integrated dissolving microneedles for androgenetic alopecia and recrudescence treatment via single topical administration”的研究性论文,设计制备了一种载有雄激素受体PROTAC化学药物的微针贴片,通过降解毛囊内的雄激素受体来实现毛发再生。在AGA治疗实验中,与每日使用的阳性对照米诺地尔相比,该微针贴片只需一次给药即可达到质量相当的毛发再生,且再生速度更快。同时该微针在停药后仍能维持药效,在再复发模型上仍能实现高质量的毛发再生,有望克服临床治疗手段停药后易复发的缺陷。

图1. 工作被选为杂志封面文章推介
雄激素源性脱发(AGA)是一种在全球范围内跨人种、跨性别的疾病,目前其发生具有少龄化的趋势,严重影响患者的身心健康,但缺乏有效的治疗手段。雄激素受体(AR)与雄激素的结合与AGA的发生发展密切相关目前已被公认,近年来靶向降解雄激素受体的PROTAC化合物已被用于大量与AR信号通路有关的疾病治疗,但其成药性差、分子量大及溶解性差的特性限制其被开发用于透皮递送治疗脱发。因此本研究设计制备了一种载有靶向降解雄激素受体的PROTAC的微针贴片(PROTAC-MNs),通过微针刺入皮肤形成的微孔道直接将药物递送至毛囊周围,阻断雄激素与受体结合及其下游信号通路治疗AGA。

图2. PROTAC-MNs设计机制图
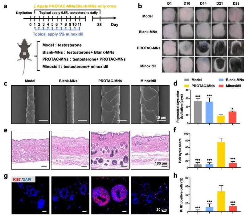
在AGA小鼠模型上,与每日使用的临床一线用药米诺地尔(共给11天)相比,PROTAC-MNs只需一次给药,不仅实现了与米诺地尔组相当的再生毛发质量,而且能够加速毛囊从生长期向静止期转化,更快地实现毛发再生。由于AGA的发展是进行性的,目前临床的治疗手段都存在停药后出现复脱反应的问题,本研究通过重新脱去AGA治疗小鼠的毛发、外源性给予睾酮并不作任何给药构建AGA再复发小鼠模型考察微针贴片是否长期有效。与临床上米诺地尔停药后易复发的缺陷相一致,米诺地尔组未出现明显毛发再生,而PROTAC-MNs组均出现毛发再生,且再生毛发质量较高。

图3. 微针贴片的动物活性评价实验
考虑到该针贴片是通过降解与性功能相关的雄激素受体产生疗效,因此本研究考察了该微针贴片的安全性,除了短暂地打开小鼠给药处的皮肤屏障外,该微针贴片在体内具有良好的系统、局部使用安全性,尤其是不会造成雄激素相关功能紊乱。该具有持久疗效、一步给药和高生物相容性的微针贴片有望为AGA治疗提供给药方便、长期有效且安全的治疗策略,造福雄激素源性脱发患者。
