我院江涛课题组和王伟课题组在抗甲型流感病毒药物领域取得进展
甲型流感病毒(Influenza A Virus,IAV)的爆发流行不仅给人类生命健康带来巨大威胁,还会带来巨大的经济损失。但是目前上市的抗IAV药物大多副作用大,易产生耐药性。因此,研发低毒高效的新型抗IAV药物十分迫切。硼酸修饰的化合物据报道能够结合细胞表面的糖链分子从而改变其细胞内的定位及毒性,而硼酸修饰的化合物GSK5852还能够显著地抑制HCV的RNA聚合酶的活性且已进入临床研究。IAV表面的血凝素蛋白HA和神经氨酸酶蛋白NA都是糖蛋白,且病毒入侵过程需要糖链作为受体。因此,硼酸修饰的化合物有可能能够作用于细胞表面糖链或病毒表面糖链从而抑制IAV的感染过程,使其有潜力被开发成为一种新型的抗IAV药物。

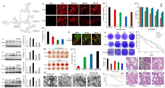
合成药物化学实验室江涛教授课题组与药理室王伟副教授合作利用抗IAV的分子和细胞模型连同活细胞成像等技术对不同的硼酸修饰化合物进行抗IAV活性筛选,发现了一种喹哚啉的硼酸衍生物7a具有显著的体外抗IAV作用(治疗指数TI > 56.0),并证明硼酸基团的引入不仅降低了毒性还大大提高了喹哚啉衍生物的抗IAV效果,相比未修饰的5a提高了约40倍。化合物7a对H1N1和H3N2亚型的流感病毒都具有很好的抑制作用,优于一线药物奥司他韦。研究揭示7a能够定位于细胞质并延缓病毒RNP的入核过程,并通过结合病毒NA蛋白和下调宿主细胞的NF-κB和PI3K/Akt等信号通路来抑制病毒感染和复制。利用计算机分子对接等技术进一步证实硼酸修饰可能有助于增强喹哚啉衍生物与病毒NA蛋白或细胞表面糖链的作用从而干扰IAV的侵染。化合物7a灌胃给药还能显著降低肺病毒滴度,减轻肺部病变,提高小鼠生存率,优于5a和奥司他韦。这为基于硼酸修饰的新靶点抗IAV药物的研发提供了物质基础和理论参考。
该研究得到了国家自然科学基金、国家海洋实验室鳌山计划及山东省博士基金等项目的资助。
该研究成果于2017年3月在线发表在国际专业期刊Journal of Medicinal Chemistry(IF=6.259)上。
Wang, W. et al. Boronic Acid Modifications Enhance the Anti-Influenza A Virus Activities of Novel Quindoline Derivatives. J. Med. Chem. 2017, Mar. 7; DOI: 10.1021/acs.jmedchem.6b00326.
