热休克蛋白Hsp90是一种广泛存在于细胞中的分子伴侣,参与调控细胞内多种生理过程。研究表明Hsp90在恶性肿瘤的发生发展过程中发挥十分重要的作用,已经成为目前研究的热点和抗肿瘤治疗的良好靶标。自第一个Hsp90 N端抑制剂进入临床实验以来,已经有多个Hsp90抑制剂处于临床研究阶段,但这类Hsp90抑制剂,仍存在多方面的问题,如毒副作用大、稳定性差等。因此,针对Hsp90的分子位点开发新一代的Hsp90抑制剂十分必要。
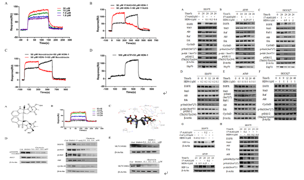
海洋药物教育部重点实验室分子药理学实验室与天然产物二室合作,在研究生赵志敏与宋晓萍的努力下,采用表面等离子共振技术(SPR)、计算机分子模拟对接技术以及荧光偏振技术等手段发现一种海洋来源的多硫代二酮哌嗪类化合物HDN-1结合在Hsp90的C-端,并能引起多种客户蛋白的降解,是一种Hsp90的新型C端抑制剂。并发现结构与之类似的毛壳素也是Hsp90的新型C端抑制剂,可以直接引起 SUV39H1蛋白降解,修正了前人认为其是一种SUV39H1抑制剂的看法。该研究为今后针对这类化合物靶向Hsp90分子的分子优化与药物开发奠定了基础。该成果于2015年1月24日在Oncotarget上发表。
www.impactjournals.com/oncotarget/

