冬虫夏草由干尸毛“虫”及其头部生长出来的真菌“草”两部分组成。冬虫夏草有调节免疫系统功能、抗肿瘤、抗疲劳等多种功效。许多公司培育冬虫夏草,以满足市场对濒临灭绝的天然虫草的需求。冬虫夏草的主要活性成分为虫草多糖,由于虫草多糖成分复杂,其特殊的结构与生物活性的关系研究甚少。因此,建立天然虫草多糖的结构与功能关系,进而模拟天然虫草多糖的生物合成是人工培育虫草亟需解决的重大科学问题之一。
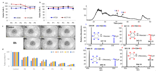
海洋药物教育部重点实验室博士研究生曾洋洋,在张丽娟教授的指导下,经过三年的研究,首次发现虫草菌(Cordyceps Militaris)在盐胁迫的环境下,所产生的多糖抗血管生成活性较盐胁迫前提高4倍以上,通过LC-MS联用方法,首次证明了其含有聚半乳糖醛酸,利用新建立了34S -硫酸盐同位素培养标记、苯胺和D5 -苯胺标记及LC-MS分析技术,首次发现并证明陆生真菌在盐胁迫下可以合成硫酸多糖。该研究结果对人工优化培育冬虫夏草具有重要的理论指导意义。该成果于2014年9月9日在PLoS One发表(PLoS One. 2014,9(9):e103880. doi: 10.1371/journal.pone.0103880. eCollection 2014.)

