海大夏令营来了!
为丰富青少年假期生活,开云电竞网址开设系列暑期活动。“海洋强国”主题夏令营,通过带领同学们系统学习海洋强国不同领域知识,培养科学探索、团队合作、自主学习等核心能力,拓展学生全球视野。同时引领学生关心海洋、认识海洋、经略海洋,感悟“海洋命运共同体”精神,促进学生全面发展。
欢迎全国青少年踊跃报名!
一、预约时间段
2024年6月1日之后。
二、研学对象
10岁及以上,根据年龄分营。
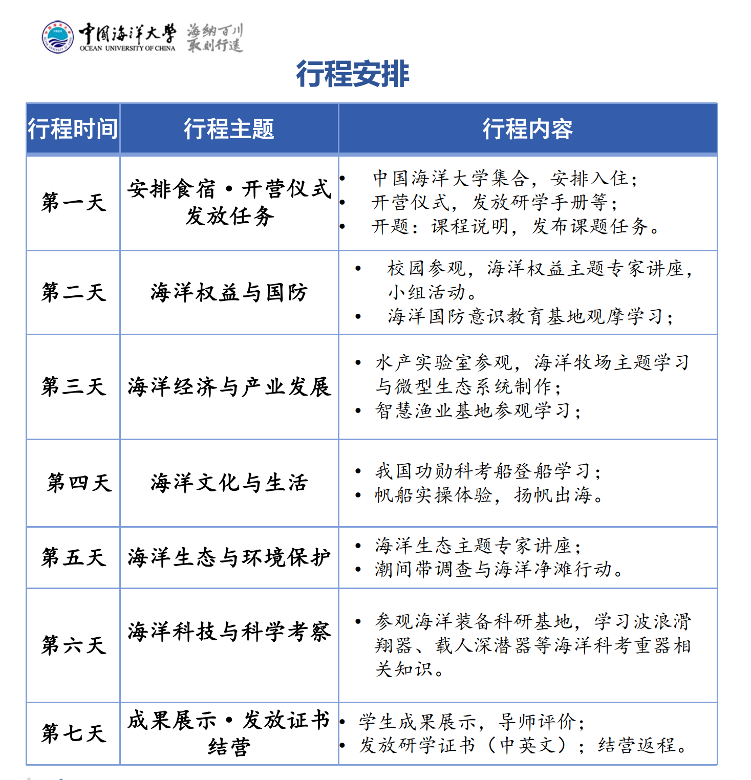
三、行程方案

备注:详细行程见文末附件
四、亮点与支持
1. 海洋科学家面对面
2. 课题任务引领,专家团队评价
3. 专业教师带队讲解与大学生助教支持
4. 海洋专业深度学习
5. 丰富的体验与制作项目
6. 权威研学证书、研学手册
五、费用
6800元/人,包含住宿、餐饮、保险、课程师资、研学手册、研学证书、学习材料,行程中大巴及活动物资等,不包含往返大交通。
每班30-50人。
六、咨询与报名
扫描添加客服微信进行咨询与报名。




