厚德笃志 勤思敏行
EN
导航
学部概况
学部简介
现任领导
组织机构
历史沿革
党建工作
通知公告
党建通知
学习资料
常用下载
工作动态
规章制度
先进榜样
先进个人
先进集体
人才培养
本科生教育
专业介绍
培养方案
课程介绍
管理规定
研究生教育
专业介绍
管理规定
通知公告
教学平台
国际合作办学
学科建设
学位点建设
平台建设
研究方向
招生就业
本科生招生
研究生招生
留学生招生
毕业生就业
工作发布
就业政策
招聘信息
实习实践
师资队伍
教师队伍
教授
副教授
讲师
教授级高工
高级工程师
工程师
教授级高级实验师
高级实验师
实验师
规章制度
人才招聘
国内外合作
国际交流
国内合作
团学工作
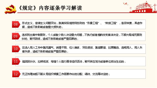
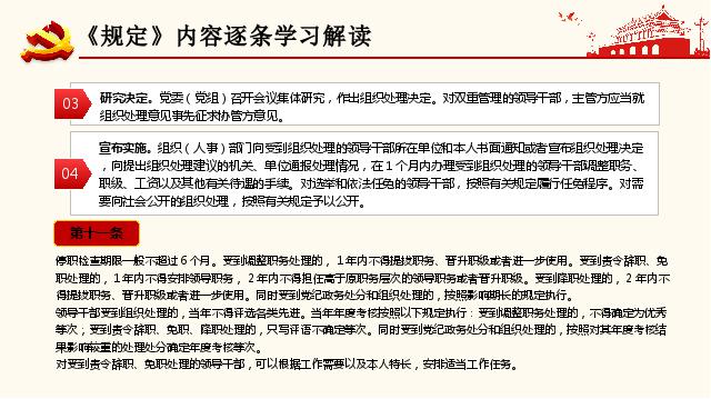
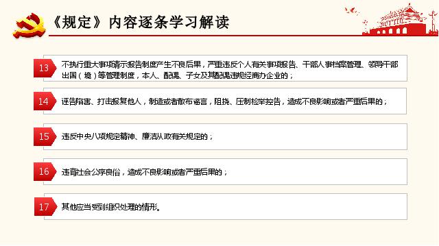
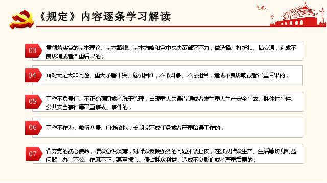
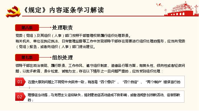
《中国共产党组织处理规定(试行)》
发布者:李乐乐
发布时间:2021-10-08
浏览次数:
642
map