网站首页
中心概况
中心简介
组织分工
联系我们
师资队伍
校内导师
校外导师
人才培养
培养方案
课程设置
教学安排
教学获奖
招生就业
招生信息
招生简章
就业信息
学生园地
学术讲座
案例大赛
联合会
校友会
交流合作
校企合作
国际交流
应用效果
资料下载
特色资源
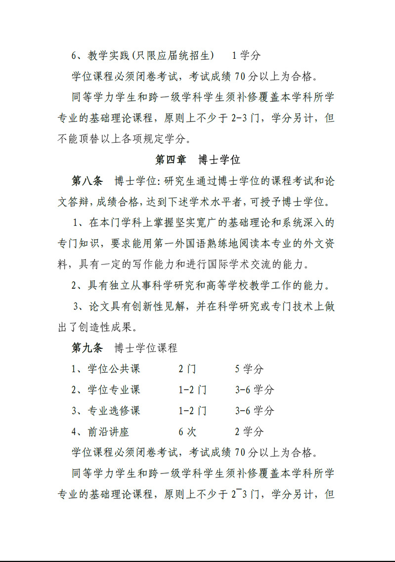
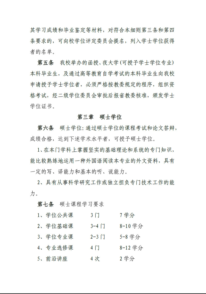
开云电竞网址学位授予工作细则
发布人:王苏 发布时间:2018-08-16 浏览次数:
928
©2018 开云电竞网址会计硕士教育中心 版权所有 All Rights Reserved
map