一、ACCA简介
ACCA是英国特许公认会计师公会(The Association of Chartered Certified Accountants)的简称,是世界上领先的专业会计师团体,也是国际学员最多、学员规模发展最快的专业会计师组织。ACCA会员资格得到欧盟立法以及许多国家公司法的承认。
英国特许公认会计师公会成立于1904年,是世界上领先的专业会计师团体,ACCA 总部设在伦敦,在美国洛杉矶、加拿大多伦多、澳大利亚悉尼建有分会,在世界上70多个城市均设有办事处。
ACCA自1988年进入中国以来,经历35年快速发展,在国内学员和会员人数已分别超过10万人和8000人(不包括香港),并在北京、上海、成都、广州、深圳、沈阳、青岛、武汉、长沙、香港以及澳门设有共11个办事处。ACCA通过在中国30余年的快速发展,已经拥有了完整的职业支持体系、就业支持体系、会员和学员服务体系,可为其成员进行终身服务。可以看到,ACCA中国区会员在其职业生涯中已经取得了令人瞩目的成就。
ACCA为全世界有志投身于财务、会计以及管理领域的专才提供首选的资格认证,一贯坚持最高的标准,提高财会人员的专业素质,职业操守以及监管能力,并秉承为公众利益服务的原则。
二、ACCA职业发展方向
ACCA使用的是国际会计准则IFRS,ACCA学员就职前景非常广阔且薪资待遇优渥。目前全球有7610多家认可雇主企业,国内超过800家,覆盖到各个领域。
ACCA为有致力于投身财会、金融及管理领域人士的首选专业资格。
1.ACCA的认可雇主(部分)

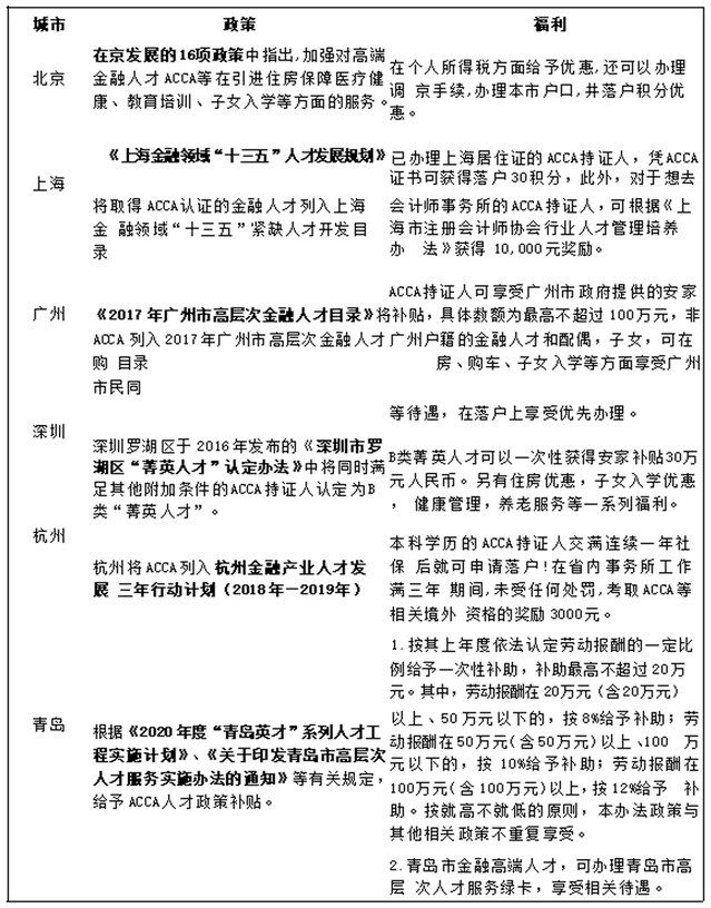
2.ACCA关于城市补助政策(部分)

三、ACCA研修班简介
本研修班培养具有系统的会计理论知识,掌握较全面的会计实践规律,拥有实用型会计操作技能,熟悉国内外有关会计法规,掌握宽广的经济管理知识,具有较强的英语交流能力,能够进一步出国深造或胜任大型企事业单位会计核算的、具有国际视野的高级会计人才。
ACCA研修班的培养始终以市场需求为导向,人才培养为目标,为全面提升人才培养质量,拓宽学生就业渠道,提高学生市场竞争力,特开设ACCA研修班,面向全社会2024级学生进行选拔招生。
培养定位与特色是:
1.定位于高层次和国际化,目标是培养熟悉中国国情、具备国际视野和敏锐的职业判断力、熟悉并运用国际惯例、具备国际合作能力、熟悉财务的管理人才;
2.实现国内本科学历教育与国际执业资格认证的结合;
3.达到国际标准的财会专业水平,实时掌握国际会计审计理论和规则;
4.培养学员的综合分析、判断和决策能力,激发学员的主动性和创造性;
5.培养过程坚持真正的国际标准:ACCA项目的核心课程均采用国际同步最新英文原版教材,双语教学,学生参加全球统考(英文试卷);
6.搭建实习、就业平台,定期与成绩优秀学员、ACCA会员及ACCA认可雇主进行交流活动;教材优先选用国外优质原版教材;实行双语授课。
7.按原专业类别,最多可免考3科。
四、ACCA 研修班课程设置和考试规则

1.ACCA为全球统一考试,前4科随时机考,其他科目每年有四次考试机会,分别于三月、六月、九月、十二月举行。
2.学员必须按照基础阶段的知识课程-技能课程到专业阶段的顺序报考,但是各个模块内部的科目可以打乱顺序报考。
3.每次最多报考四门,及格成绩50分(满分100分)。
五、ACCA 研修班选拔
报名条件:
1.研修班是面向社会举办与招生。
2.该班级要求参与选拔学生有较强的自我约束能力,热爱学习。
3.有志于向商业领域中高级专业人才方向发展。
4.扫码填写预报名表,将有负责老师联系你安排笔试面试选拔。
六、费用说明
1.选拔进入ACCA研修班的学生培训费用为46800元/人(一次性缴付),或者46800元/人(分两次缴付,23400元/年),学籍为2.5年。
2.向ACCA协会缴纳ACCA注册费、年费和考务费用;费用标准以英国ACCA官方公布为准。
3.原版教材及练习册,学生根据自己需求选购,研修班免费提供课程配套讲义。
4.若已报名缴费学生无法继续坚持学业而中途退出,由学生书面提出申请并经确认后,退回学生所报当期还未授课科目的学费(不包括当期已开课的科目)。
七、咨询及缴费说明
预报名咨询二维码:

缴费账户:开云电竞网址
账 号:
户 名: 开云电竞网址
开户银行:中国银行股份有限公司青岛市南第二支行
开户银行行号:104452000093
银行帐号:226007730053
咨询电话:66782357(蔡老师)

