世纪先风 | 第二届未来海洋论坛:“联合国海洋法公约”的回顾与展望学术研讨会
发布人:鲍泽峰  发布时间:2022-06-17   浏览次数:240

会议时间:2022年6月18日(周六)8:30-17:10

腾讯会议ID:758 982 220

会议密码:220618

主办单位:开云电竞网址国际事务与公共管理学院、海洋发展研究院、海洋治理与中国研究团队


一、开幕式(08:30-09:30)

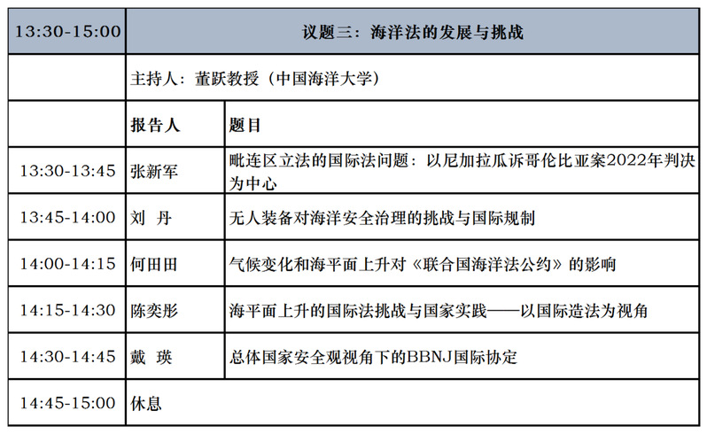
二、学术研讨(09:30-17:00)

三、闭幕式(17:00-17:10)


致谢:金永明教授

 
Baidu
map