首页
基本信息
开云电竞网站官网
领导简介
班子分工
机构设置
大学章程
规章制度
章程类
组织与干部工作
宣传思想工作
统战工作
纪检监察工作
群团工作
综合管理
本科教学工作
研究生教育工作
继续教育工作
科研与学科建设工作
学生工作
国际合作与交流工作
审计工作
基建与后勤管理工作
安全与保卫工作
图书档案管理
网络与信息化工作
离退休工作
其它
教职工代表大会
相关制度
工作报告
学术委员会
章程
工作报告
发展规划
公开年报
学校年报
招生考试
本科生招生
招生简章
招生计划
招生信息
录取查询
录取统计
咨询申诉
研究生招生
招生简章及专业目录
招生动态
录取查询
咨询申诉
财务资产
规章制度
财务管理规章制度
资产管理规章制度
捐赠财产
管理制度
使用情况
经营性资产
采购与招标管理
财务预算
财务决算
收费信息
人事师资
校级领导兼职
校级领导出国
规章制度
干部任免
党委任免
行政任免
招聘信息
争议处理
教学质量
生师数量
本科生比例
教师数量结构
专业情况
开课情况
在线开放课程情况
授课情况
教学质量保障体系
教学建设与改革
毕业生就业
政策措施
指导服务
就业情况
年度报告
艺术教育
质量报告
实验室
仪器设备
图书藏量与数字资源量
学生管理
学籍管理
本科生学籍管理
研究生学籍管理
资助工作
本科生资助工作
研究生资助工作
奖励处罚
本科生奖励处罚
研究生奖励处罚
申诉办法
本科生申诉办法
研究生申诉办法
创新创业教育
学生自治
学风建设
学风建设机构
学术规范制度
学术不端查处
考试违规处理
学位学科
学位工作
授予要求
资格审查
学位授权点评估情况
学科工作
新增学科审核
新增学科申报
交流合作
中外合作办学
校际联合培养
留学生管理
入学申请
专业学习
奖学金
规章制度
数据统计
其他信息
巡视情况
应急预案
后勤管理
双一流建设成效
其他重大事件
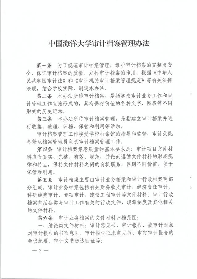
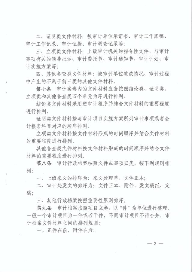
开云电竞网址审计档案管理办法
发布者:审计处
发布时间:2016-12-16
浏览次数:
284
校址:青岛市崂山区松岭路238号 ·邮编:266100 ·电话:0532-66782877 ·Email:xxgk@ouc.edu.cn
Copyright © 2004-2008 Ocean University of China. All rights reserved.
map