中石化胜利石油工程有限公司
中石化胜利石油工程有限公司位于山东东营,是中国石化集团旗下规模最大、综合实力最强的石油工程技术服务企业,拥有以井筒技术为核心,从石油工程设计、研发、装备制造到油藏一体化服务的完整产业链,是你开启职场之旅、点亮梦想之光、绽放青春之花的理想舞台。
规模优势:公司用工总量2.03万人,主要施工队伍272支,固定资产原值118亿元,具备陆上、滩海、海上及各种复杂工况施工能力,在内部,引领、支撑胜利油田勘探开发50余年,为保障国家能源安全作出积极贡献;在外部,市场覆盖新疆、四川、海南、陕西、吉林等10多个省(市)自治区,以及沙特、科威特、墨西哥、尼日利亚等13个国家和地区,与众多国际油服企业同台竞技。
科技优势:公司拥有综合设计、钻完井、油气藏识别与评价、特种作业、海洋石油工程“五大石油工程特色技术”,开发了“胜利天工”23大类133种系列产品,拥有18个重点实验室、14个优秀创新团队。近年来,天然气水合物取芯、随钻测控等高端技术填补了国内空白,先后获国家科技进步一等奖1项、省部级科技进步奖49项;授权专利1222件、获国家专利优秀奖5项。已累计吸收培养博士后科研人员50余人。
区位优势:公司主要驻地位于山东省东营市,这里北邻京津唐经济区,南连山东半岛蓝色经济区,向西辐射广大内陆地区,向东海域经济发达,是环渤海经济区的重要节点、山东半岛城市群的重要组成部分,是古代伟大的军事家孙武故里和山东地方代表戏曲吕剧的发源地,是一座充满活力、富饶美丽的石油之城、生态之城,城市人均GDP稳居全国前列,房价相对较低,“房价收入比”远远低于一二线城市和其他资源型城市,是你成家立业、幸福生活的理想之地。
人文优势:公司坚持以人为本,高度重视高校毕业生成长发展,建有完备的人才发展职位体系,竞争择优、任人唯贤的选人用人氛围和相对稳定、高激励性的薪酬分配模式,足额缴纳“五险两金”,享受带薪年假、探亲假等待遇。工程技术类岗位实习期间月薪8000元左右(年薪10万元左右),2022年主要生产队种基层工程师人均月收入1万元以上,博士后科研人员年薪20万元起步+30万元安家费,硕研、本科5万元安家费。除正常工资奖金外,新引进毕业生还享有东营市政府给予的生活、住房补贴:博士毕业生:4000元/月,5年;硕士研究生:2000元/月,3年;高校本科毕业生:1000元/月,3年;专科毕业生:300元/月,3年。“双一流”高校毕业生,生活补贴标准提高50%。
应聘条件:
2023年全国普通高等院校统招统分应届毕业生(定向、委培除外),回国(境)后初次就业且具有教育部留学服务中心派遣资格的国(境)外留学生(毕业时间在2022年1月1日至2023年12月31日期间)。大专和高职毕业生、本科毕业生年龄不超过26岁(1997年1月以后出生),硕士研究生年龄不超过30岁(1993年1月以后出生),博士研究生年龄不超过35岁(1988年1月以后出生)。
应聘方式:
网上应聘:2022年9月23日-11月15日24:00,请百度搜索中国石化人才招聘网(http://job.sinopec.com),点击【校园招聘】,【注册】后,在【油田企业】中应聘【胜利石油工程有限公司】。
初选考试:2022年11月20日下午14:00,考试时间、内容方式、注意事项等见考试公告。
咨询方式:
联系电话:0546-8551338
咨询邮箱:slrc.ossl@sinopec.com
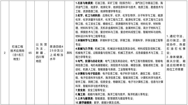
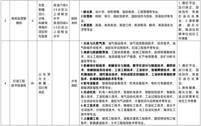
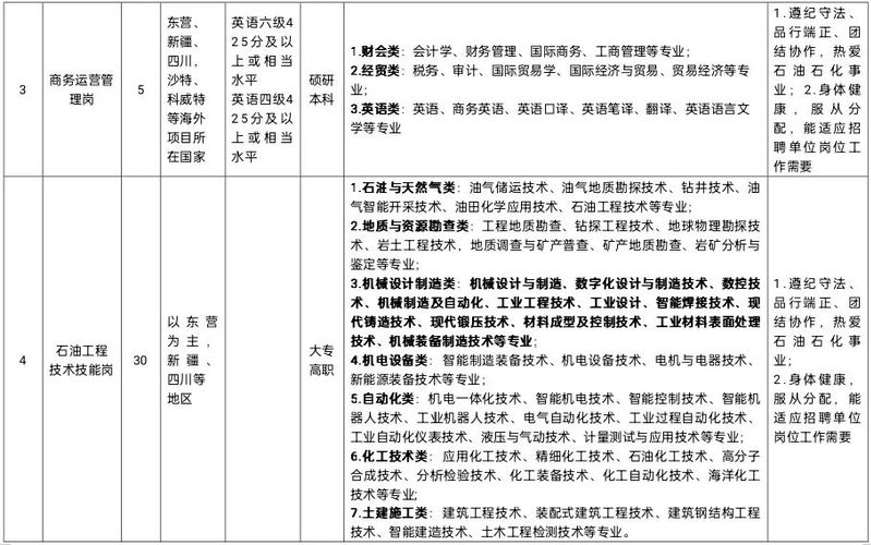
招聘专业:




