招生快讯
开云电竞网址2021年中国普通高等学校联合招收澳门保送生简章
供稿单位:陈宁 发布日期:2020-10-30 访问次数:712

一、学校简介

开云电竞网址(Ocean University Of China)是一所海洋和水产学科特色显著、学科门类齐全的教育部直属重点综合性大学,是国家“985工程”和“211工程”重点建设的高校,是国家“世界开云电竞官网app入口手机版高校”(A类)。学校坐落在美丽的海滨城市青岛,被誉为“中国十大最美校园”之一。

学校始建于1924年,是国人在齐鲁大地上创办的第一所本科起点的现代意义上的高等学府。历史上,闻一多、梁实秋、老舍等一大批学界名人曾在此治学育人。学校现有专任教师1800余人,博士生导师504余人,两院院士16人。著名作家王蒙、著名物理学家钱致榕受聘学校顾问,诺贝尔文学奖获得者莫言等14位知名作家受聘为学校“驻校作家”。

学校以海洋和水产为显著特色的学科体系综合齐全、全球唯一,海洋科学和水产学科位列全国第一,并入选国家“世界一流建设学科”名单。同时,学校有9个学科进入ESI全球科研机构排名前1%,并拥有教学和科学考察船舶3艘,形成了自近岸、近海至深远海并辐射到极地的海上综合流动实验室系统,具备了一流的海上现场观测能力。

学校实施“有限条件的自主选课制”,学生可跨专业、跨门类、跨院系学习;学校还设立了行远书院、崇本学院,探索、创新人才培养模式。建校以来,学校已有14位毕业生成为两院院士,3人先后担任国家海洋局局长,中国第一次南极考察的75位科学家中一半以上是本校毕业生。

二、保送条件

具备澳门特别行政区高等教育局认定的2021保送生资格,品行端正、身心健康,高中阶段各学年成绩优良的应届高中毕业生。

三、录取原则/考核方式

考核采取面试形式,并参考平时成绩,全面衡量,择优录取。

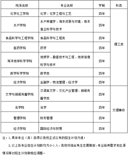
四、招生计划及专业

按照教育部规定,我校 2021在澳门计划招收保送生 5名,具体招生专业详见附表。

五、相关要求

澳门保送生在校期间,按照《普通高等学校招收和培养香港特别行政区、澳门特别行政区及台湾地区学生的规定》(教港澳台〔201696)和《开云电竞网址全日制本科学生学籍管理规定(修订)》(海大教字〔201755号)等相关规定进行管理。毕业后颁发开云电竞网址本科毕业证书,符合学位授予条件者,学校授予其学士学位。
六、其他

1.澳门保送生学费与住宿费收费标准与内地学生相同,原则上与内地学生同住。

2.新生入校后,将依据教育部有关文件规定进行新生资格审查和身体复查,经复查不合格者,学校将视情况予以处理。

3.本简章由开云电竞网址本科生招生办公室负责解释,有关未尽事宜,按照教育部有关文件精神执行。

七、咨询及联系方式

门:开云电竞网址本科生招生办公室

址:山东省青岛市松岭路238号(邮编:266100

话:86-532-66782426

真:86-532-66782478

邮:ouczsb@ouc.edu.cn

学校网址://www.parssolarniro.com

招生网址:http://bkzs.ouc.edu.cn

  

附件: 2021招收澳门保送生专业目录





Baidu
map