2024-09-25
开云电竞网址100周年校庆公告(第二号)
2024-06-26
关于启用“校内通知”平台的通知
2024-01-30
开云电竞网址诚邀全球英才申报国家优青(海外)项目
信息门户
校内通知
学校新闻
邮件系统
信息服务
领导信箱
信息公开
捐赠
校园VR
访客
适老
访问旧版
En
首页
开云电竞网站官网
app云开
学校校旗
app云开全站官网
组织机构
csgo开云
私立青岛大学时期
国立青岛大学时期
国立山东大学时期
山东大学时期
山东海洋学院时期
青岛海洋大学时期
开云电竞网址时期
现任领导
李明
学校简介
历史沿革
院系设置
重点建设
开云电竞官网app入口手机版
学科专业介绍
本科专业分布
博士学位、硕士学位授权学科
人才培养基地
国家重点学科
教育教学
本科生培养
研究生培养
留学生教育
云开电竞全站app
继续教育
云开电竞全站app
学历教育
审核评估
科学研究
学术期刊
大型科学仪器
科研调查船
博士后科研流动站
蓝色经济
深海圈层与地球系统前沿科学中心
人文社会科学科研基地
自然科学科研基地
全国重点实验室
国家工程技术研究中心
国家工程研究中心
前沿科学中心
教育部重点实验室
教育部工程研究中心
教育部野外科学观测研究站
农业农村部重点实验室
山东省重点实验室
山东省技术创新中心
山东省工程研究中心
山东省工程技术研究中心
科技部国际科技合作基地
教育部国际合作联合实验室
山东省国际科技合作示范基地
高等学校学科创新引智基地
青岛市重点实验室
青岛市技术创新中心
青岛市工程研究中心
青岛工程技术研究中心
校内科研基地
校地共建科研基地
校际共建科研基地
校企共建科研基地
科研政策专题
科技成果汇编
招生就业
本科生招生
研究生招生
留学生招生
继续教育招生
就业信息
人力资源
人事综合管理系统
人才招聘
师资队伍
合作交流
国内合作
国际合作
国际教育交流
图书档案
图书馆
档案馆
期刊社
出版社
通知公告
校园服务
数字后勤服务大厅
信息服务
海大校历
心理咨询
校园VR地图
Your browser does not support the HTML5 canvas tag.
Your browser does not support the HTML5 canvas tag.
Your browser does not support the HTML5 canvas tag.
讲座论坛
海大人文讲坛
海外名师讲堂
国(境)外文教专家系列讲座
研究生百川讲坛
博雅讲坛
行远讲座
八关山讲堂
未来海洋讲坛
崇本讲堂
全球海洋公开课
本科生卓越大讲堂
教师发展讲坛
未来科学家论坛
学院讲座
海外名师讲堂第一百五十七讲-刘乐宁:发展构式语法框架下的国际中文教育教学语法
2025/08/05
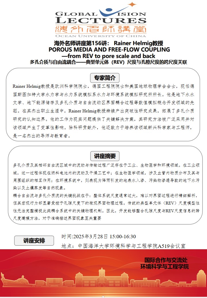
海外名师讲堂第一百五十六讲-Rainer Helmig:多孔介质与自由流耦合——典型单元体(REV)尺度与孔隙尺度的跨尺度关联
2025/03/24
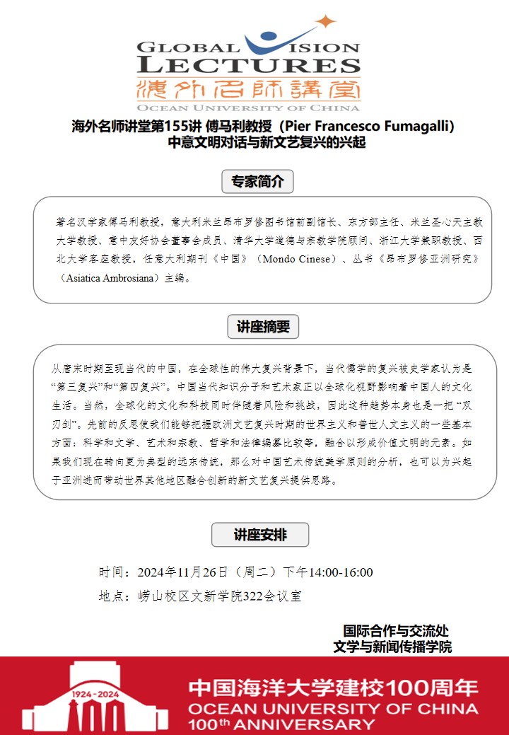
海外名师讲堂第一百五十五讲-傅马利(Pier Francesco Fumagalli):中意文明对话与新文艺复兴的兴起
2024/11/21
海外名师讲堂第一百五十四讲-Gerrit Lohman:Bridging the gap between past and future: paleoclimate data and climate model simulations
2024/10/17
海外名师讲堂第一百五十三讲-Anna Inger Birgitta Herland:New strategies for electrochemical transistor materials, patterning, sensing and in vitro models
2024/10/16
海外名师讲堂第一百五十二讲-Mahiar Max Hamedi:Iontronics for Neuromorphic Computers, and Soft Robots
2024/10/16
海外名师讲堂第一百五十一讲-张志兵:Cultivating International Perspectives to Advance Science and Engineering
2024/10/12
海外名师讲堂第一百五十讲-Peter De Costa系列讲座
2024/09/23
海外名师讲堂第一百四十九讲-Giuseppe Zibordi:Satellite Ocean Color:Introduction and Products Validation
2024/09/02
海外名师讲堂第一百四十八讲-Dongwoo Sheen:The Difference Finite Element Methods for Second-Order Elliptic Equations in Cylindrical Domains
2024/06/24
海外名师讲座第一百四十七讲-Bo Qiu:On Recent Regime Shift in the Northwestern Pacific Ocean and Climate System
2024/06/19
海外名师讲堂第一百四十六讲-Ka-Kit Tung:Catastrophic Collapse of Atlantic Meridional Overturning Circulation: Is It Near a Tipping Point?
2024/06/14
每页
12
记录
总共
125
记录
第一页
<<上一页
下一页>>
尾页
页码
2
/
11
跳转到
最新要闻
2025/12/18
北部湾大学党委书记、校长苗剑一行来校调研
2025/12/17
海洋•医药•合成前沿交叉科学国际论坛召开
2025/12/14
开云电竞网址举办首届国际青年学者行远论坛
2025/12/13
山东财经大学党委书记查玉喜一行来校调研
2025/12/11
“青春华章 向海图强”大思政课网络主题宣传和互动引导活动在开云电竞网址举行
2025/12/11
开云电竞网址召开“十五五”海洋技术学科建设专题研讨会
map